HOME   LIST
‹–   –›

Flux Rope in 2024

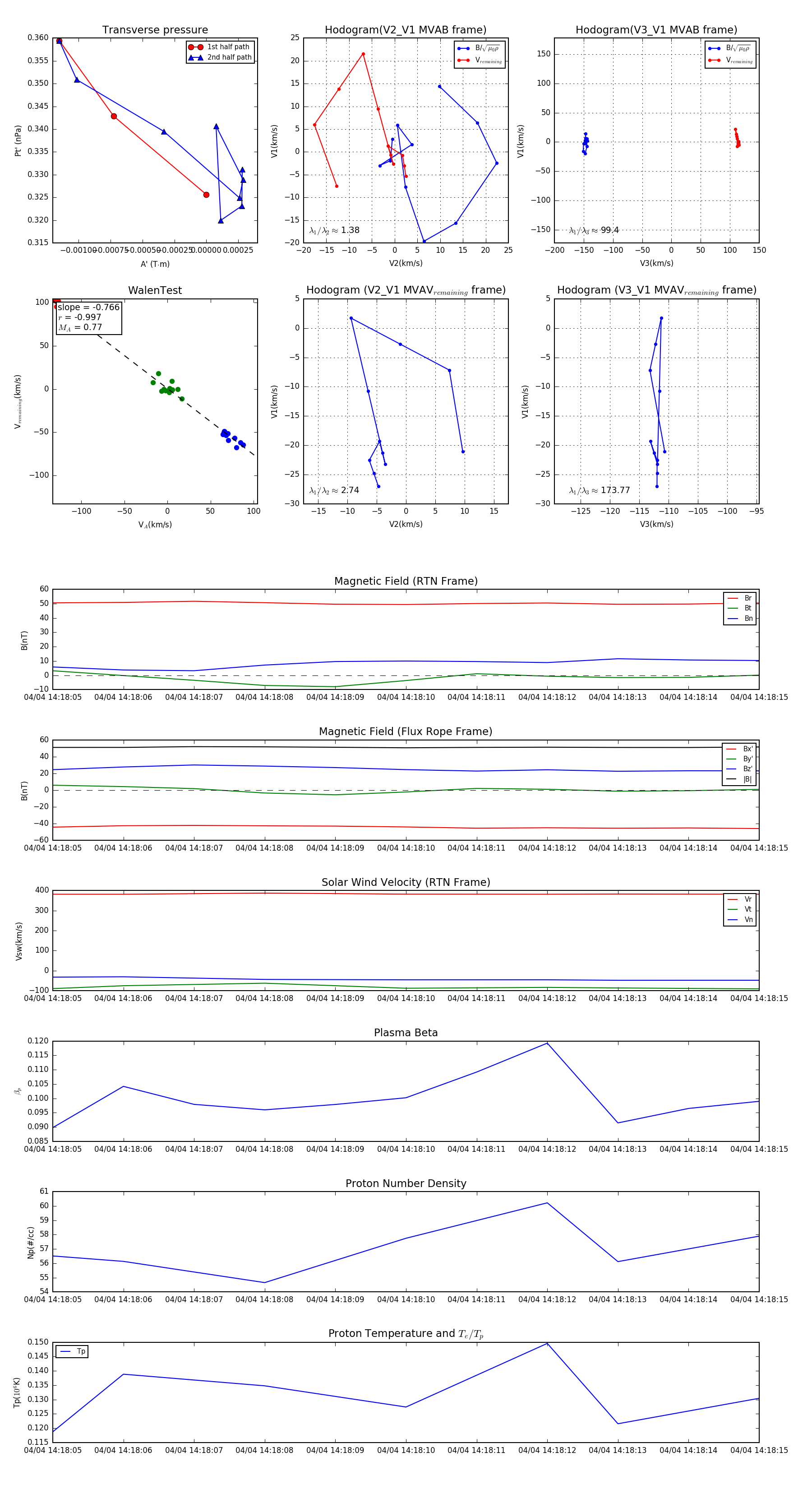
Flux Rope Event 2024-04-04 14:18:05 ~ 2024-04-04 14:18:15 (11 seconds)


plot