HOME   LIST
‹–   –›

Flux Rope in 2024

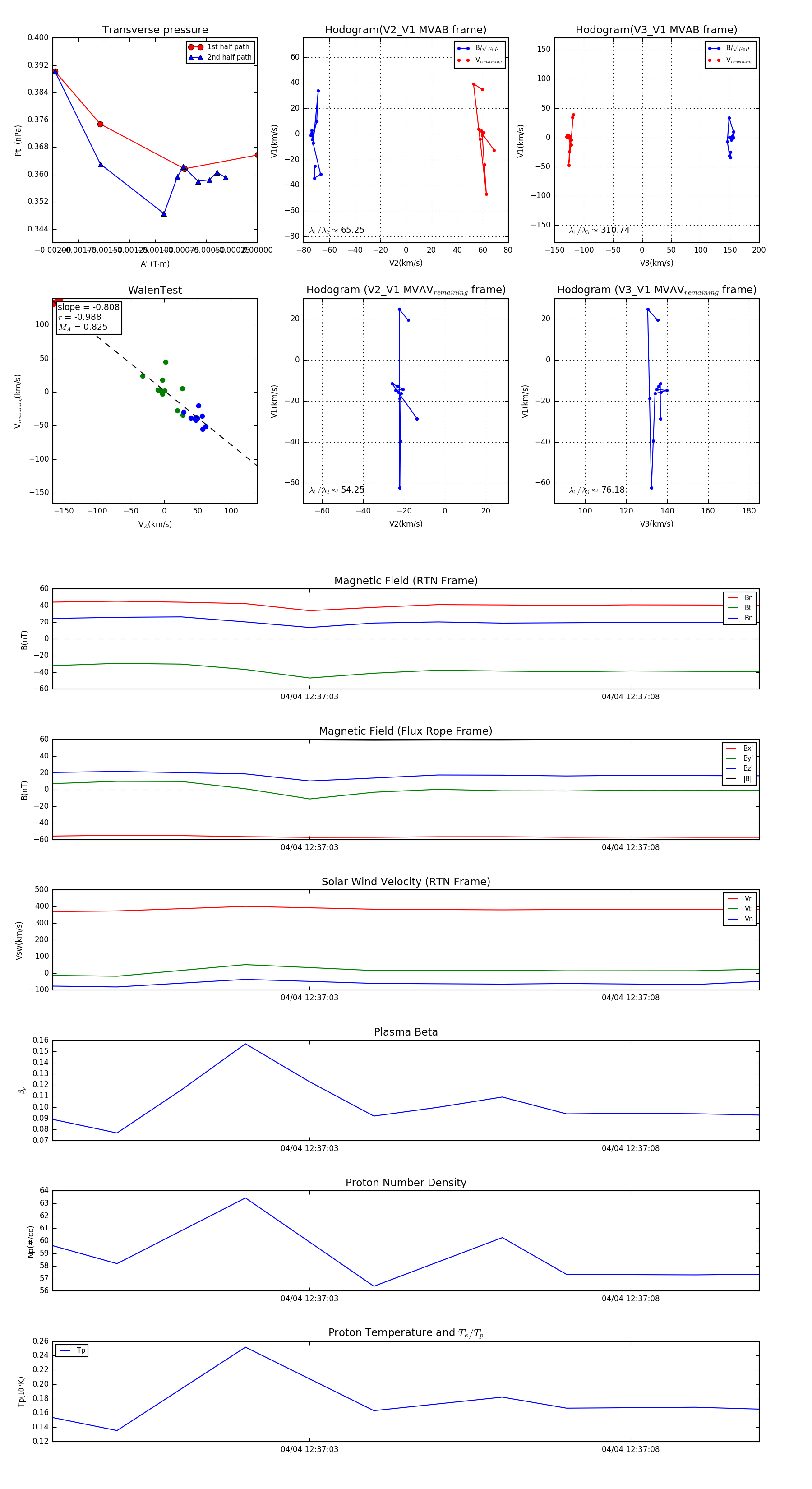
Flux Rope Event 2024-04-04 12:36:59 ~ 2024-04-04 12:37:10 (12 seconds)


plot