HOME   LIST
‹–   –›

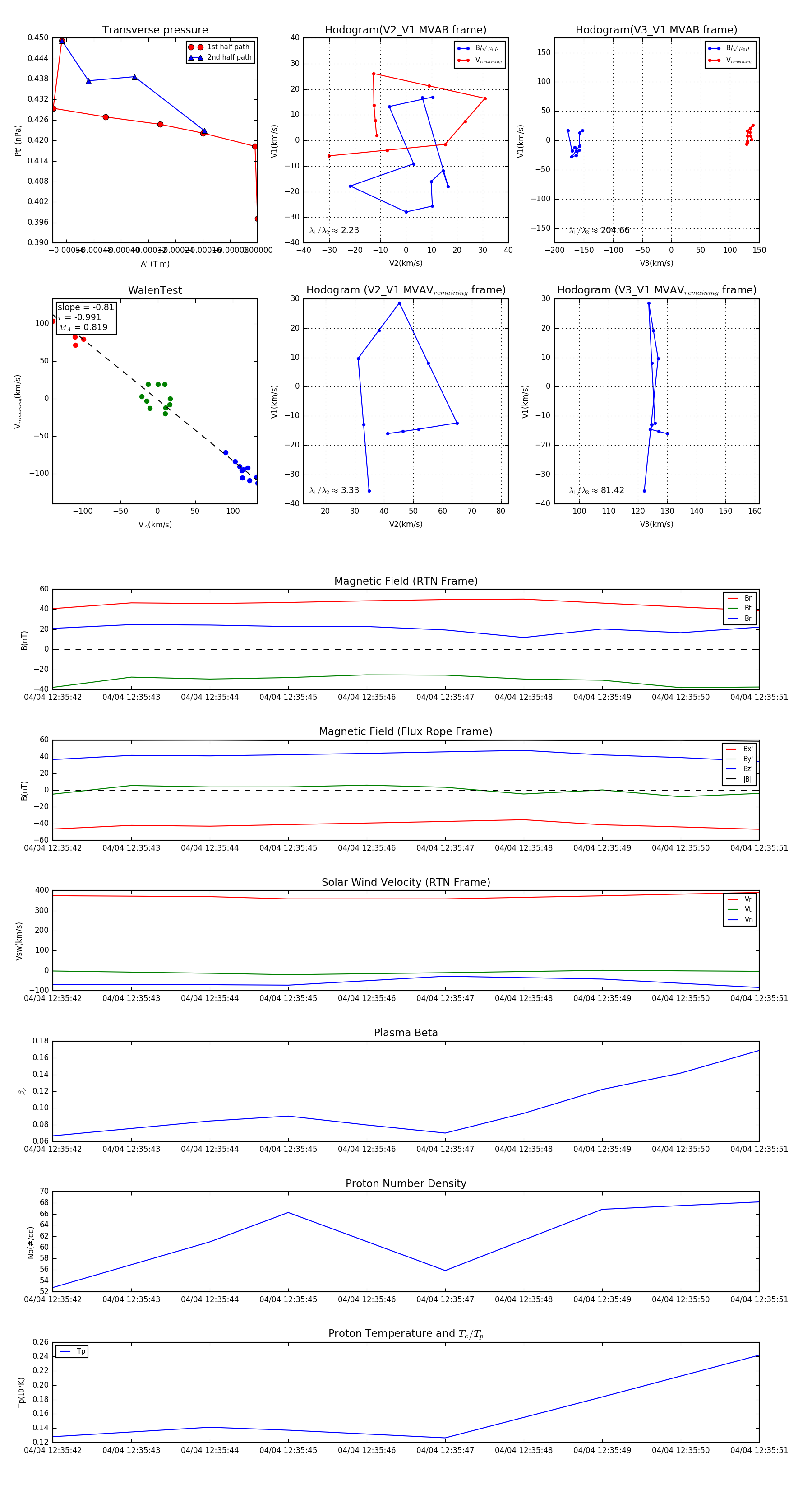
Flux Rope in 2024

Flux Rope Event 2024-04-04 12:35:42 ~ 2024-04-04 12:35:51 (10 seconds)


plot