HOME   LIST
‹–   –›

Flux Rope in 2024

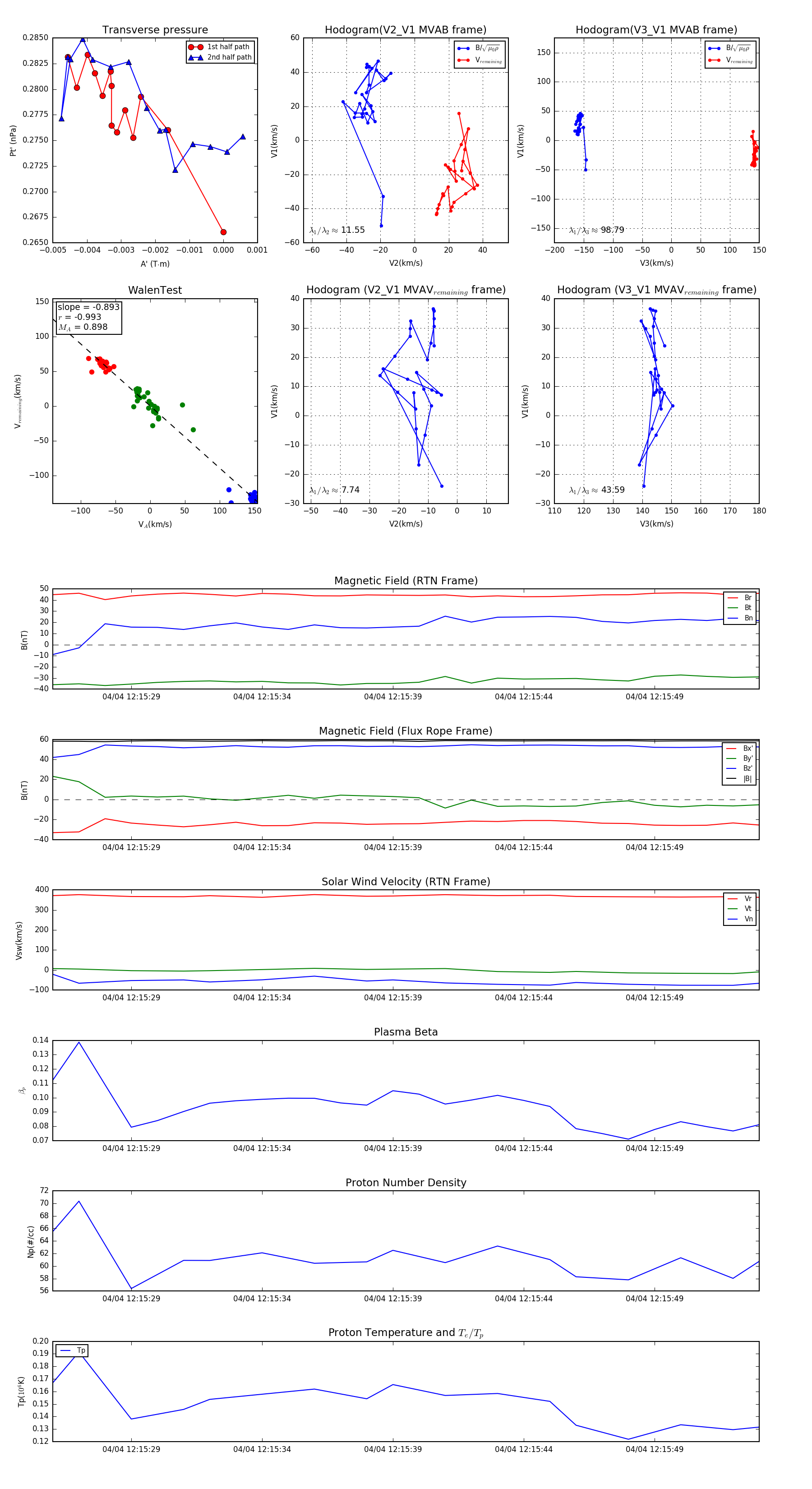
Flux Rope Event 2024-04-04 12:15:26 ~ 2024-04-04 12:15:53 (28 seconds)


plot