HOME   LIST
‹–   –›

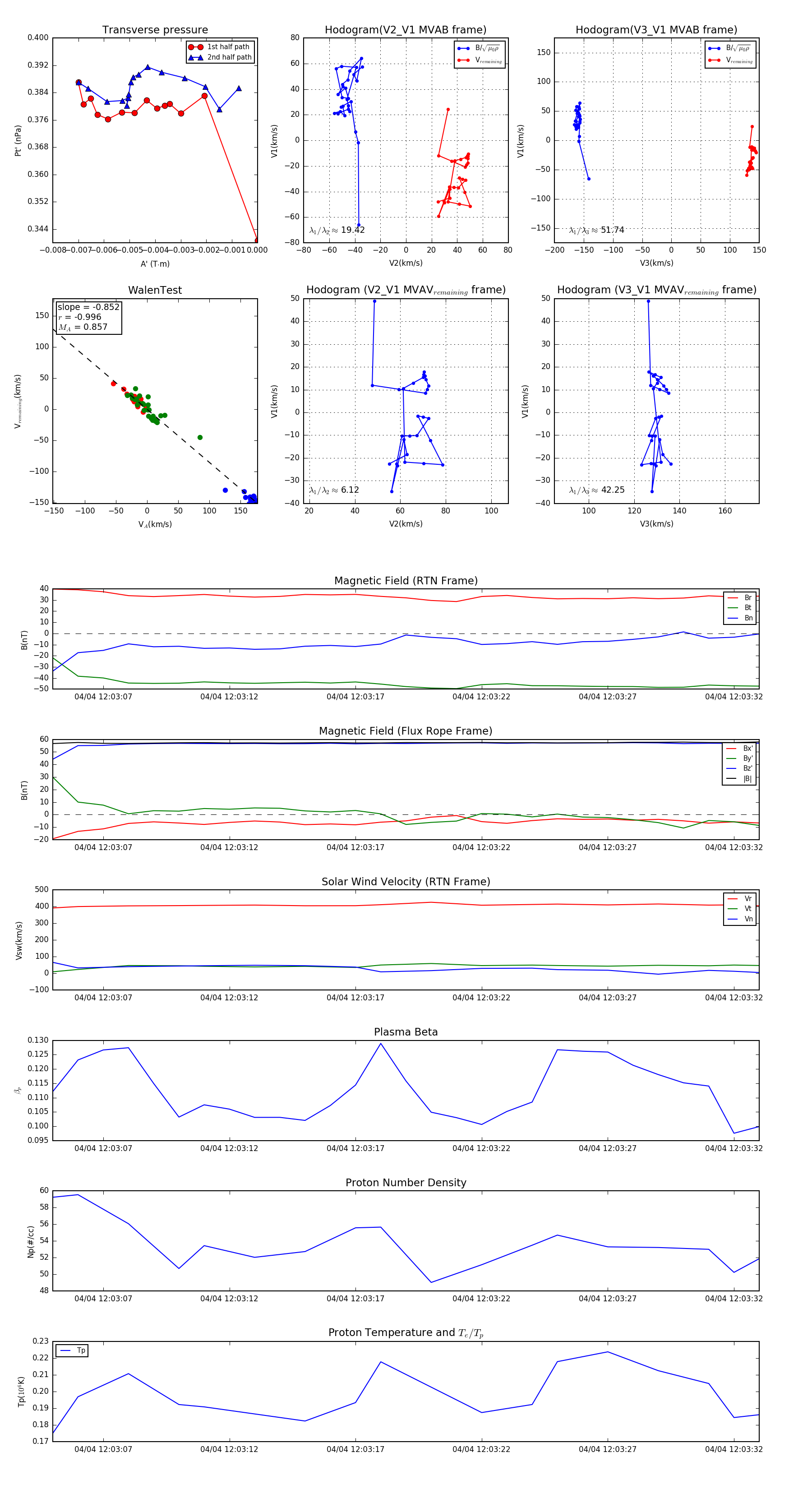
Flux Rope in 2024

Flux Rope Event 2024-04-04 12:03:05 ~ 2024-04-04 12:03:33 (29 seconds)


plot