HOME   LIST
‹–   –›

Flux Rope in 2024

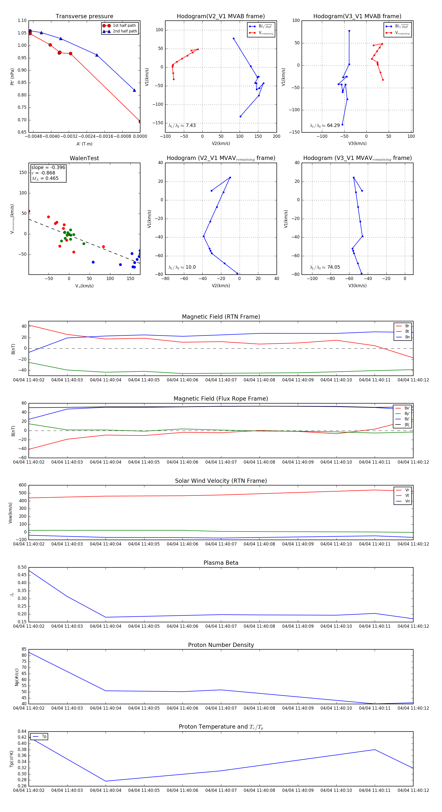
Flux Rope Event 2024-04-04 11:40:02 ~ 2024-04-04 11:40:12 (11 seconds)


plot