HOME   LIST
‹–   –›

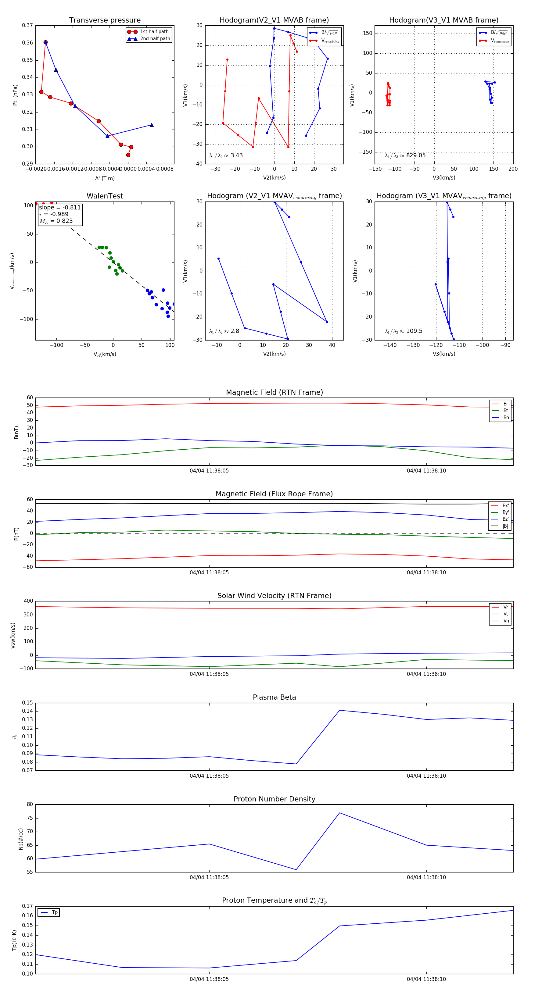
Flux Rope in 2024

Flux Rope Event 2024-04-04 11:38:01 ~ 2024-04-04 11:38:12 (12 seconds)


plot