HOME   LIST
‹–   –›

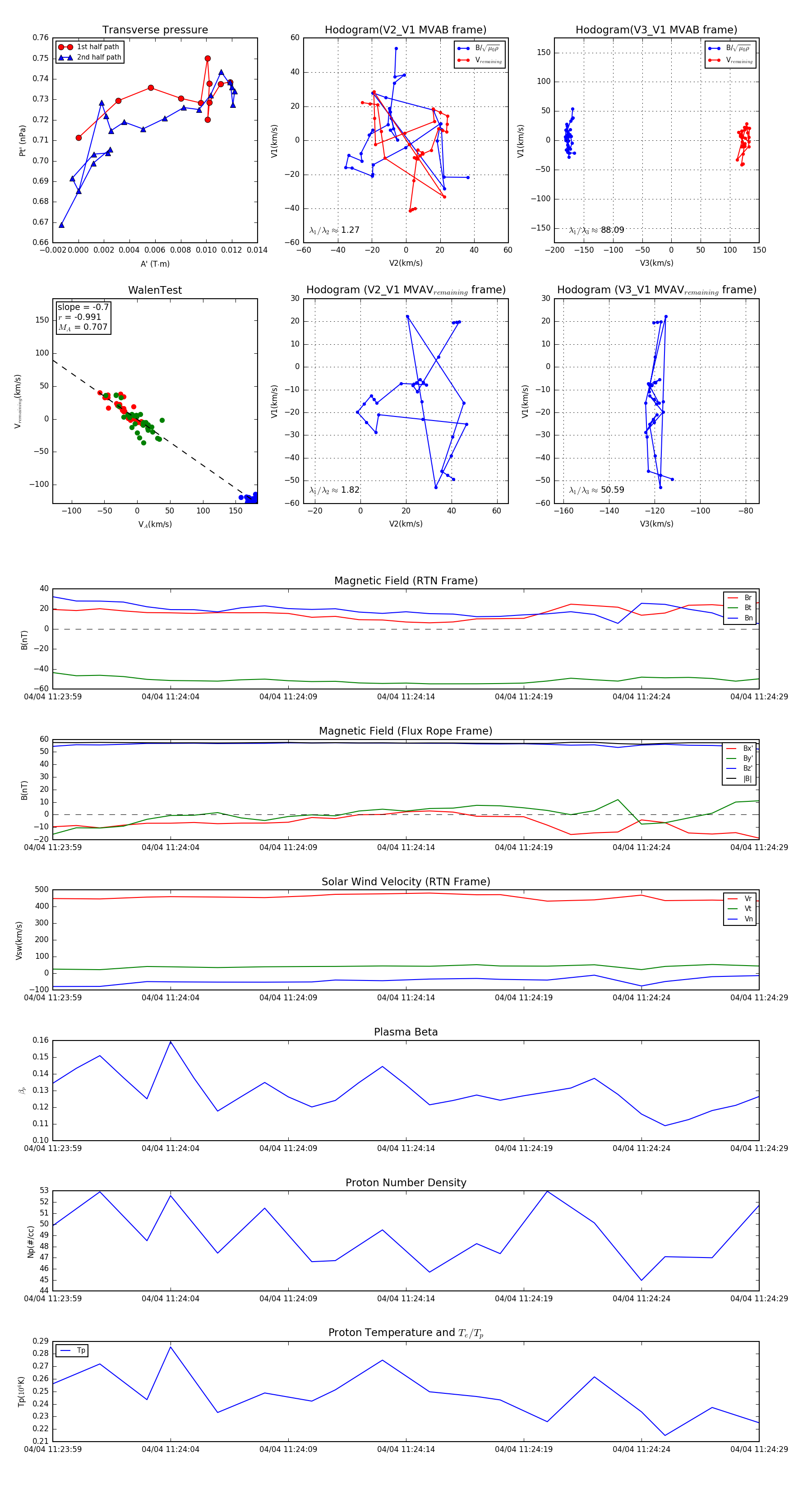
Flux Rope in 2024

Flux Rope Event 2024-04-04 11:23:59 ~ 2024-04-04 11:24:29 (31 seconds)


plot