HOME   LIST
‹–   –›

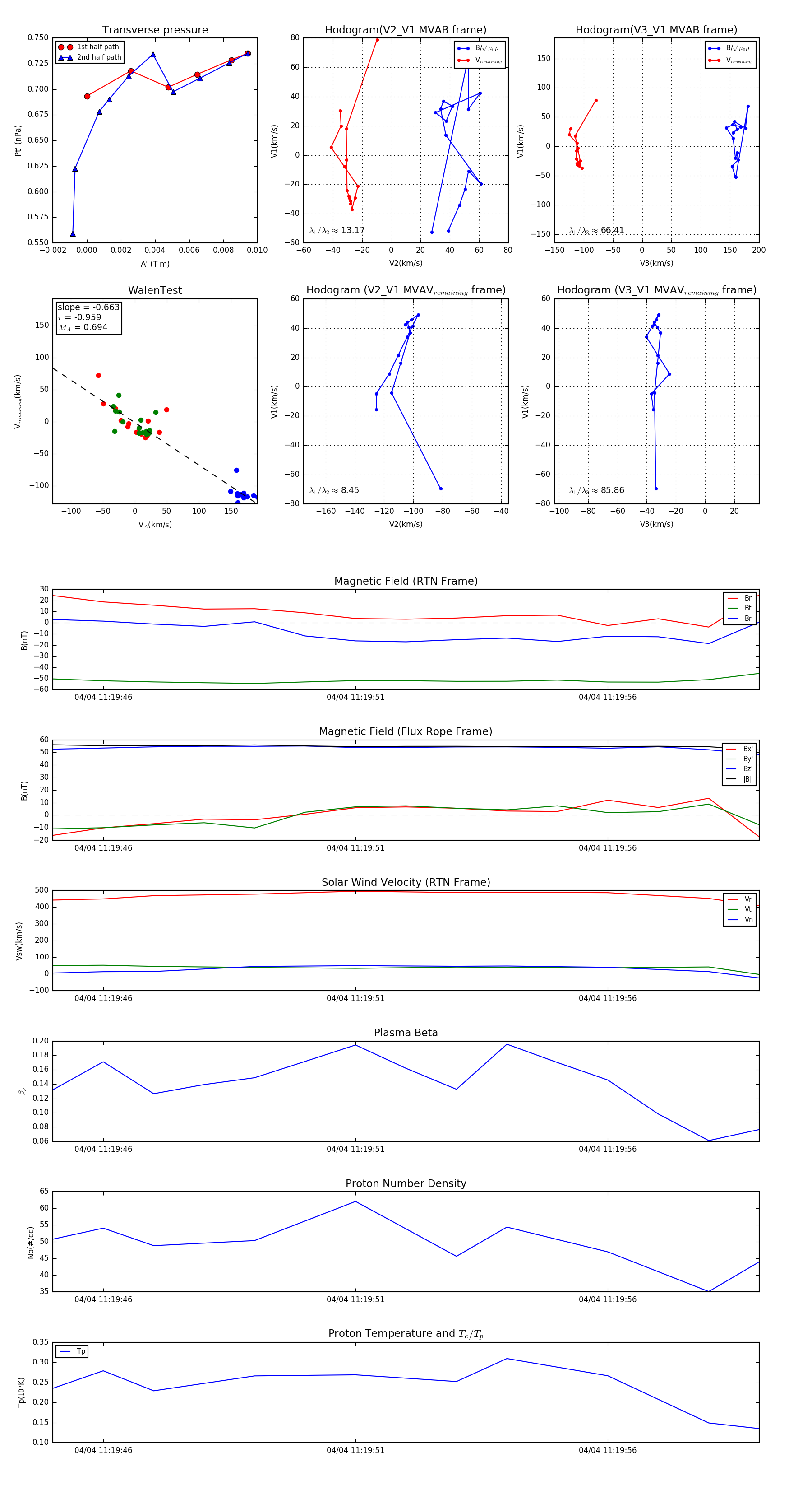
Flux Rope in 2024

Flux Rope Event 2024-04-04 11:19:45 ~ 2024-04-04 11:19:59 (15 seconds)


plot