HOME   LIST
‹–   –›

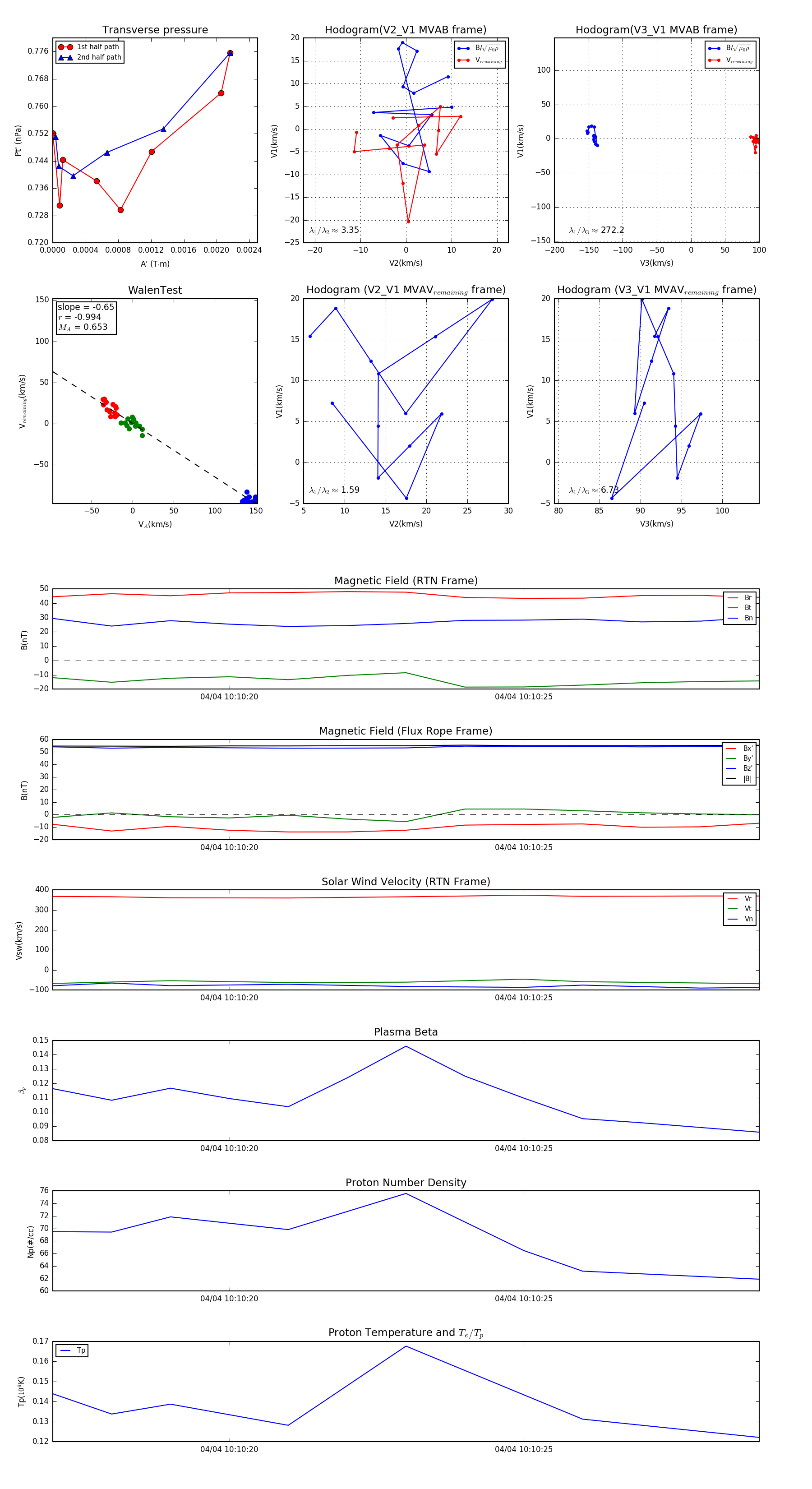
Flux Rope in 2024

Flux Rope Event 2024-04-04 10:10:17 ~ 2024-04-04 10:10:29 (13 seconds)


plot