HOME   LIST
‹–   –›

Flux Rope in 2024

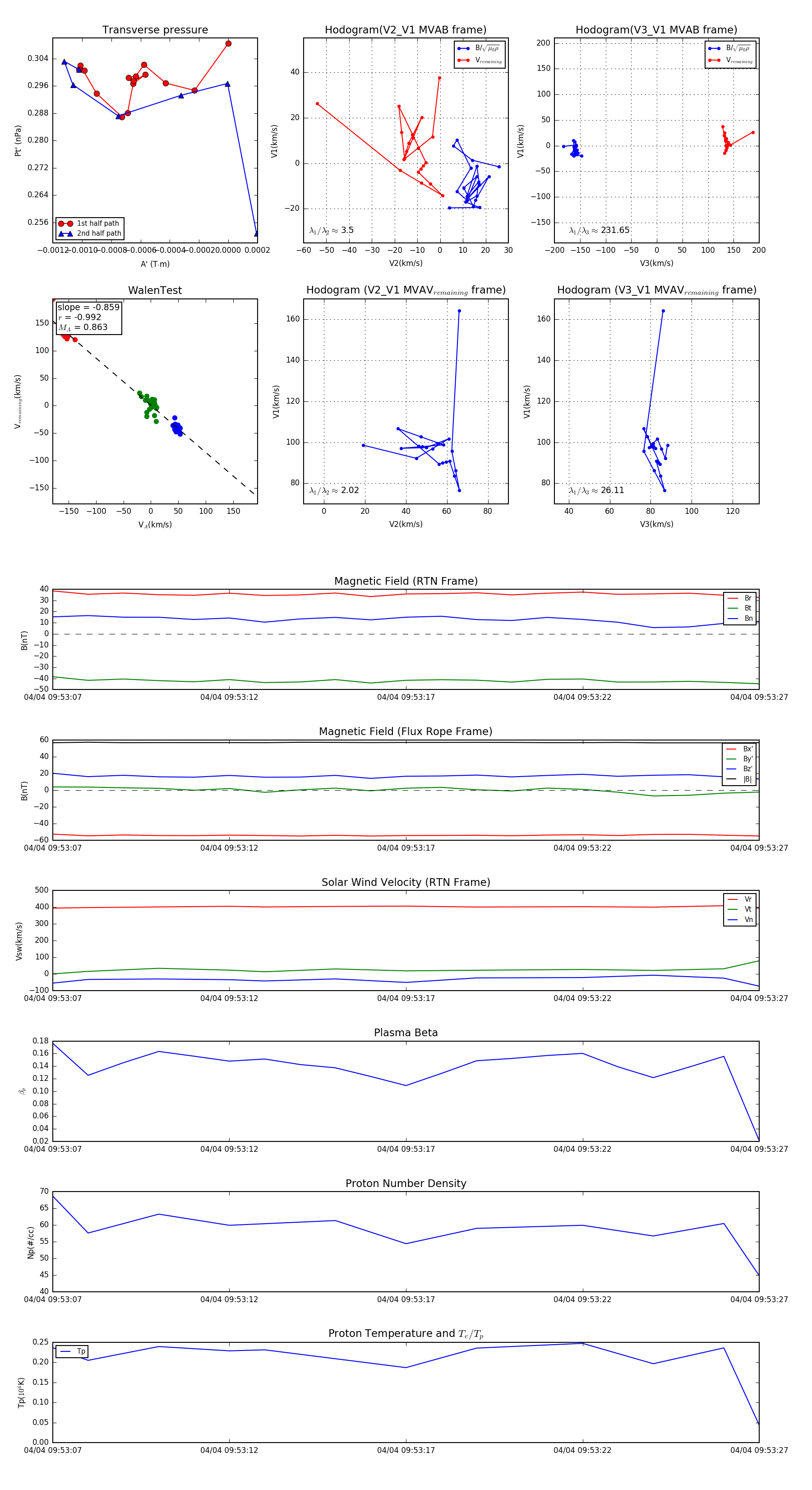
Flux Rope Event 2024-04-04 09:53:07 ~ 2024-04-04 09:53:27 (21 seconds)


plot