HOME   LIST
‹–   –›

Flux Rope in 2024

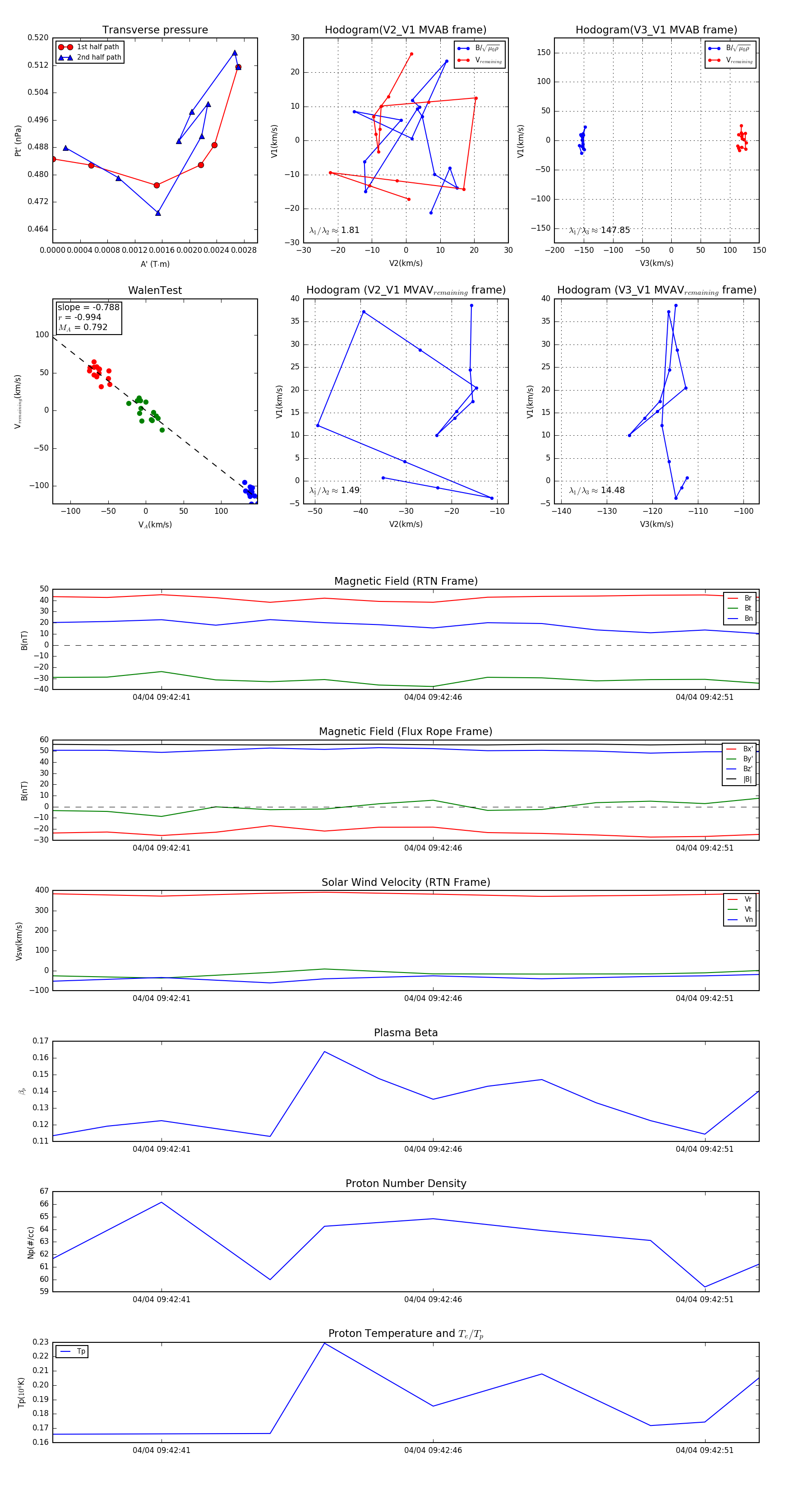
Flux Rope Event 2024-04-04 09:42:39 ~ 2024-04-04 09:42:52 (14 seconds)


plot