HOME   LIST
‹–   –›

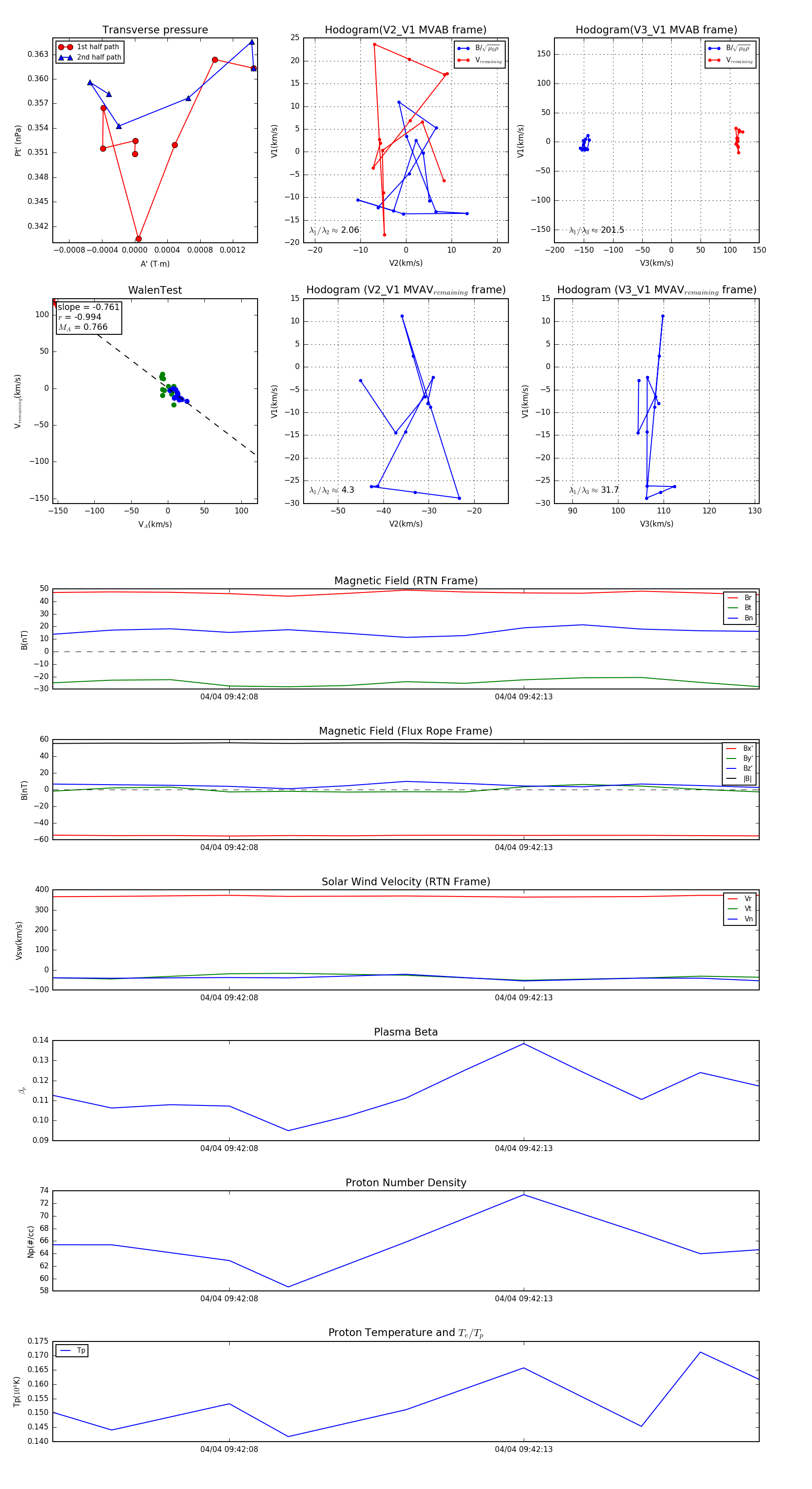
Flux Rope in 2024

Flux Rope Event 2024-04-04 09:42:05 ~ 2024-04-04 09:42:17 (13 seconds)


plot