HOME   LIST
‹–   –›

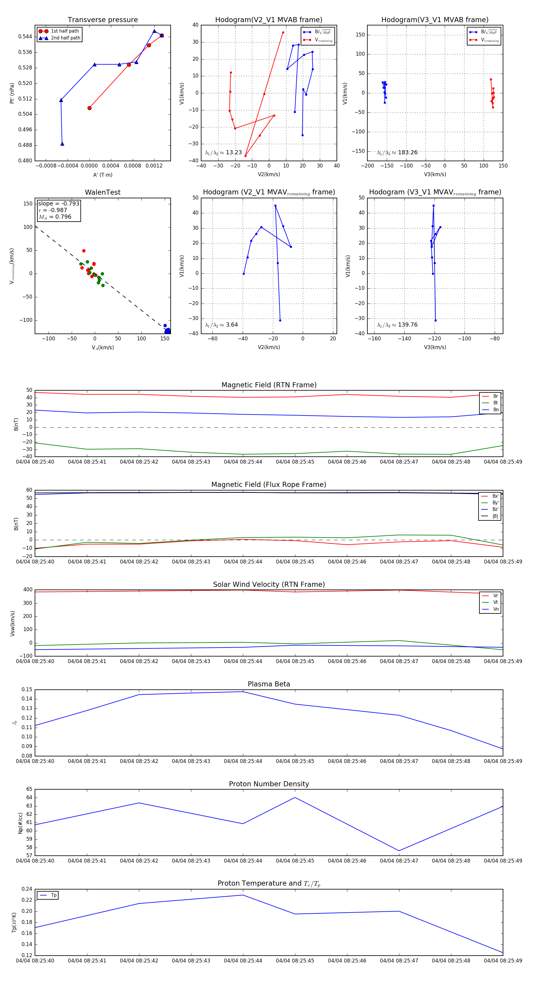
Flux Rope in 2024

Flux Rope Event 2024-04-04 08:25:40 ~ 2024-04-04 08:25:49 (10 seconds)


plot