HOME   LIST
‹–   –›

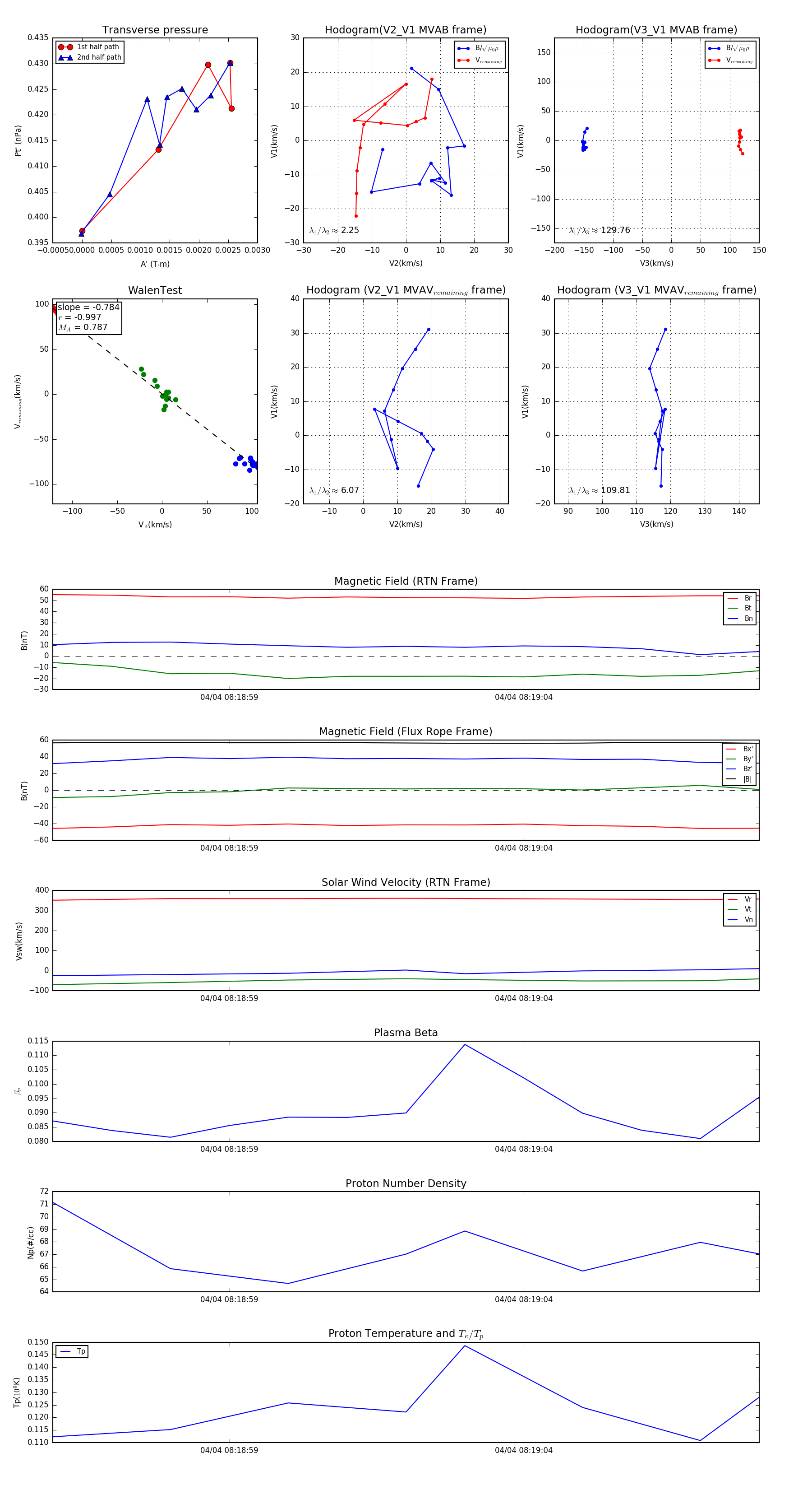
Flux Rope in 2024

Flux Rope Event 2024-04-04 08:18:56 ~ 2024-04-04 08:19:08 (13 seconds)


plot