HOME   LIST
‹–   –›

Flux Rope in 2024

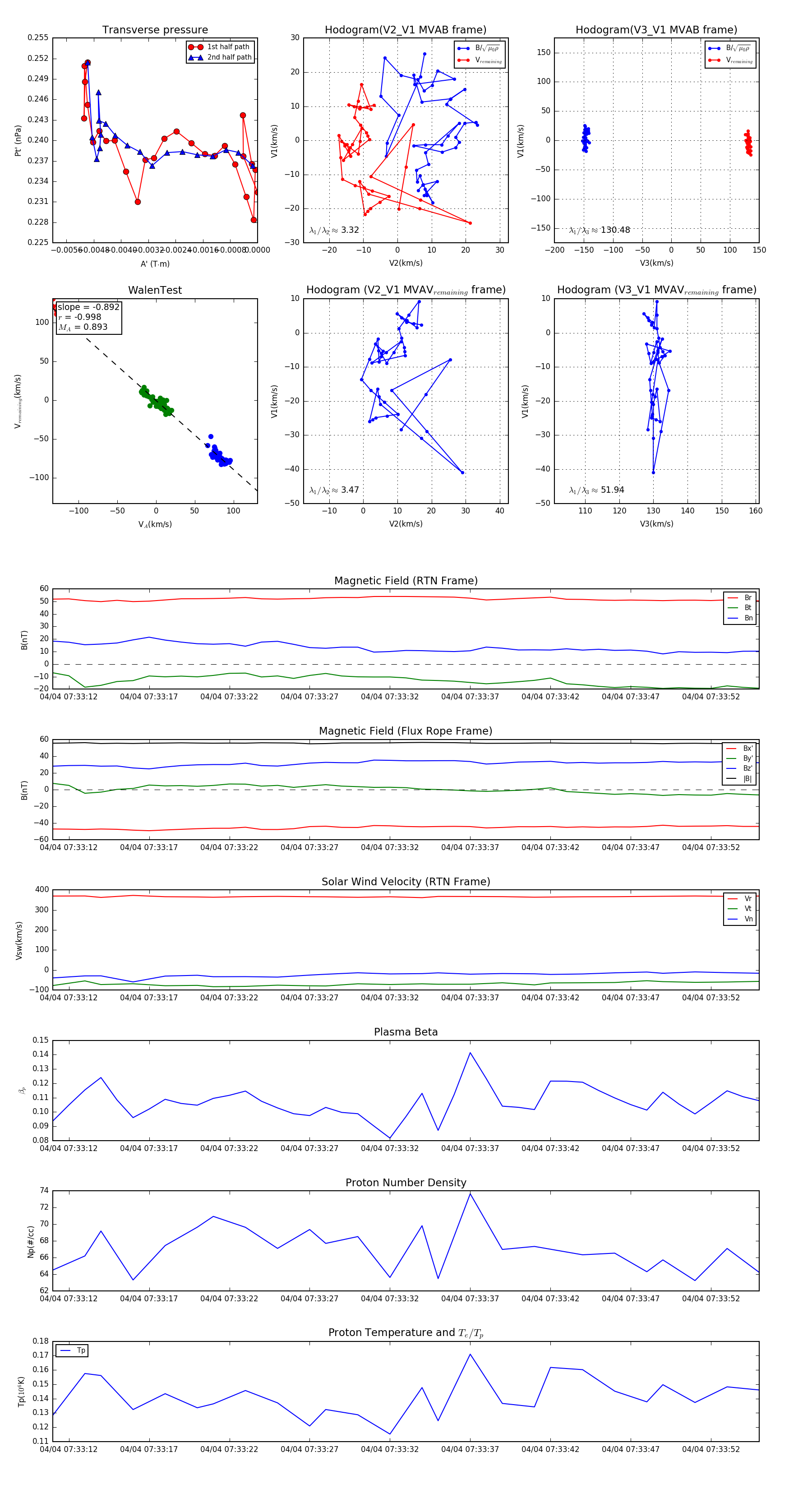
Flux Rope Event 2024-04-04 07:33:11 ~ 2024-04-04 07:33:55 (45 seconds)


plot