HOME   LIST
‹–   –›

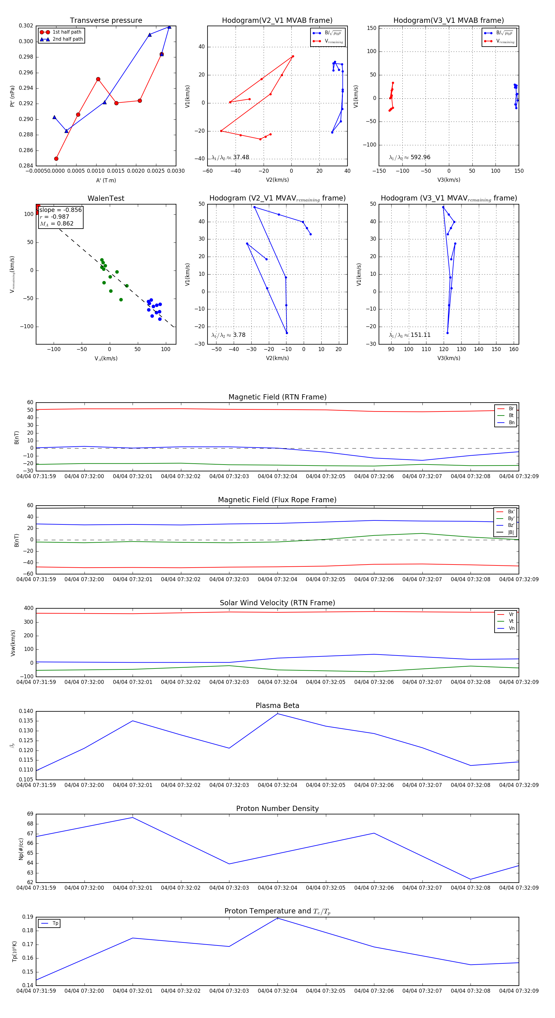
Flux Rope in 2024

Flux Rope Event 2024-04-04 07:31:59 ~ 2024-04-04 07:32:09 (11 seconds)


plot