HOME   LIST
‹–   –›

Flux Rope in 2024

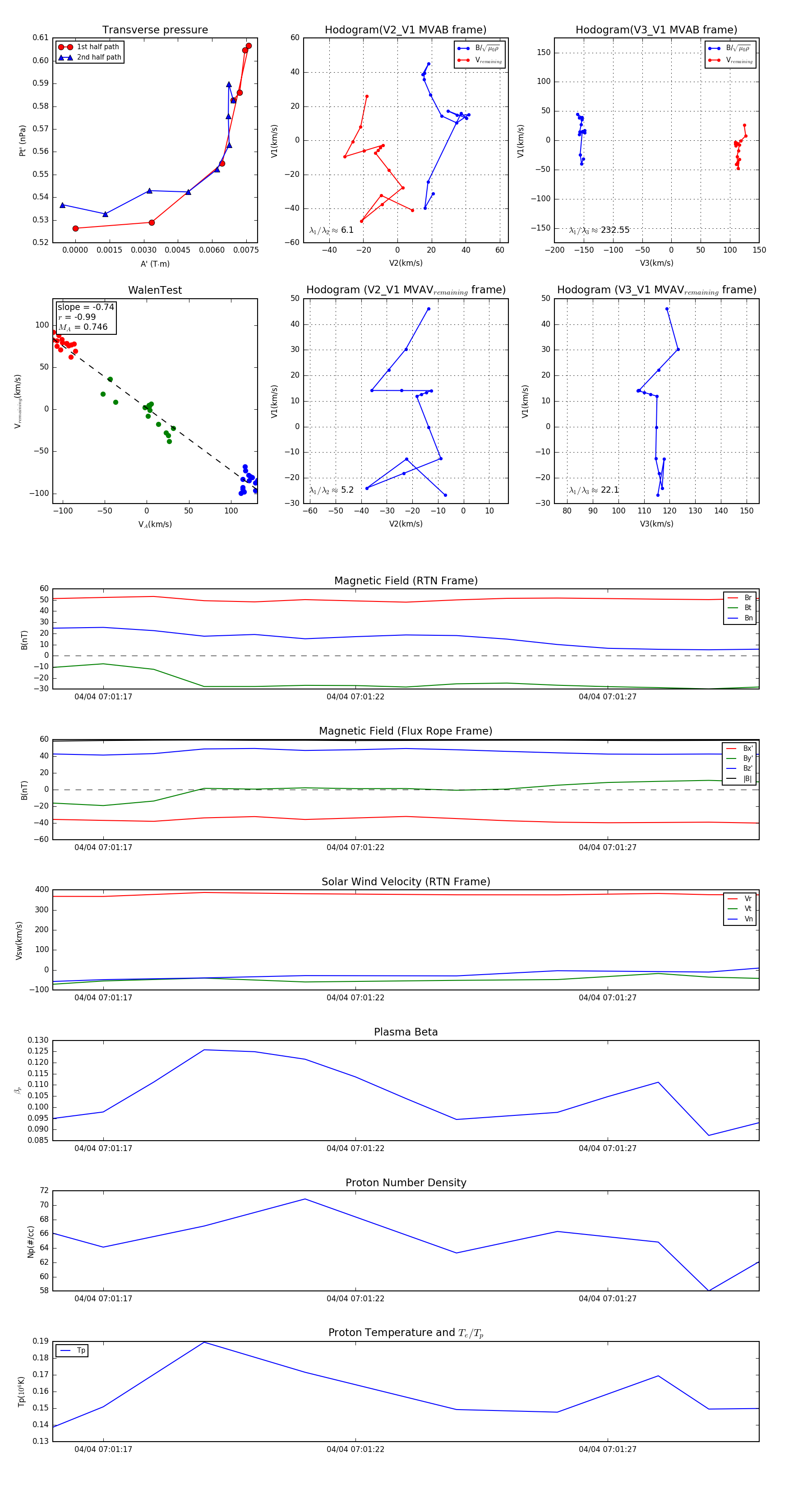
Flux Rope Event 2024-04-04 07:01:16 ~ 2024-04-04 07:01:30 (15 seconds)


plot