HOME   LIST
‹–   –›

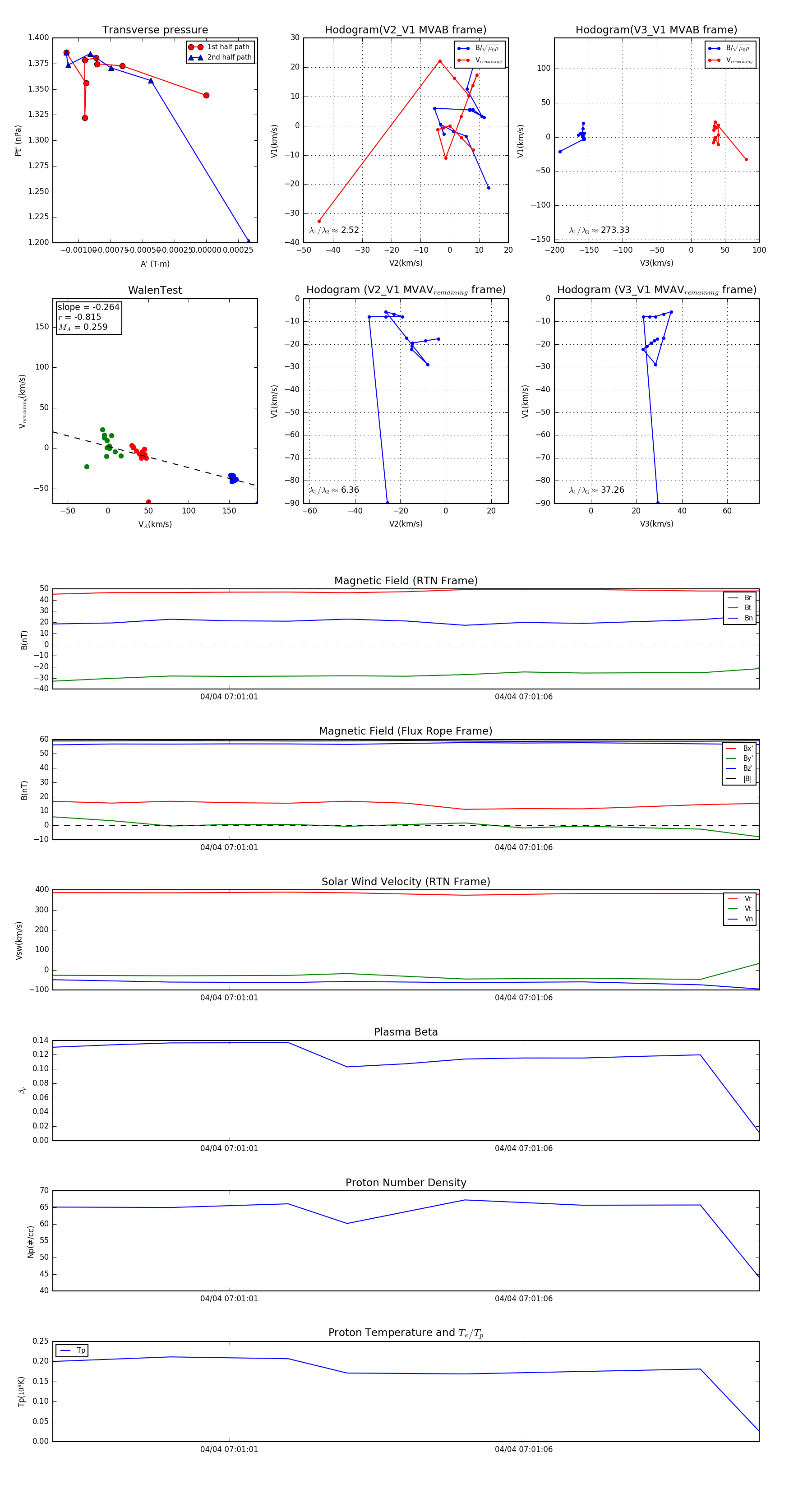
Flux Rope in 2024

Flux Rope Event 2024-04-04 07:00:58 ~ 2024-04-04 07:01:10 (13 seconds)


plot