HOME   LIST
‹–   –›

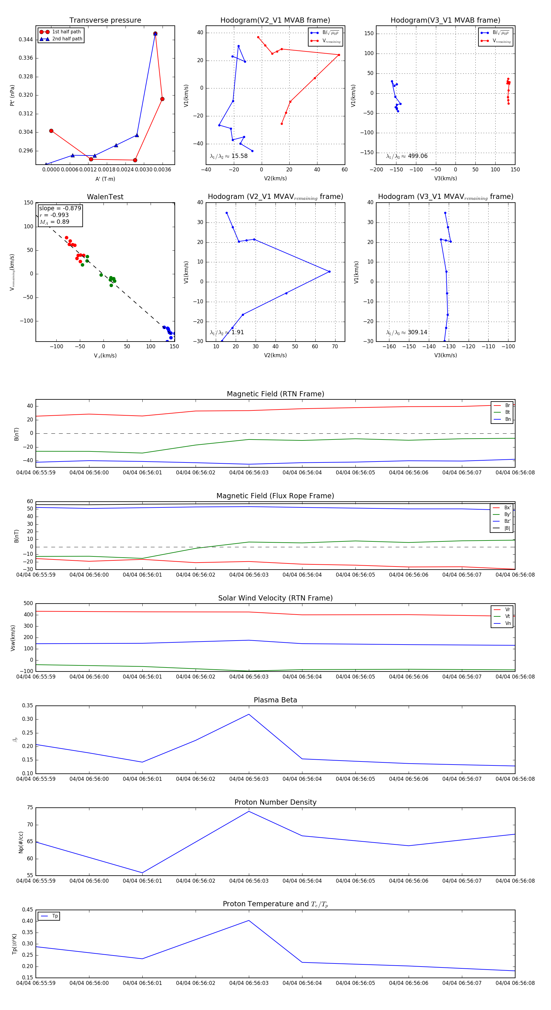
Flux Rope in 2024

Flux Rope Event 2024-04-04 06:55:59 ~ 2024-04-04 06:56:08 (10 seconds)


plot