HOME   LIST
‹–   –›

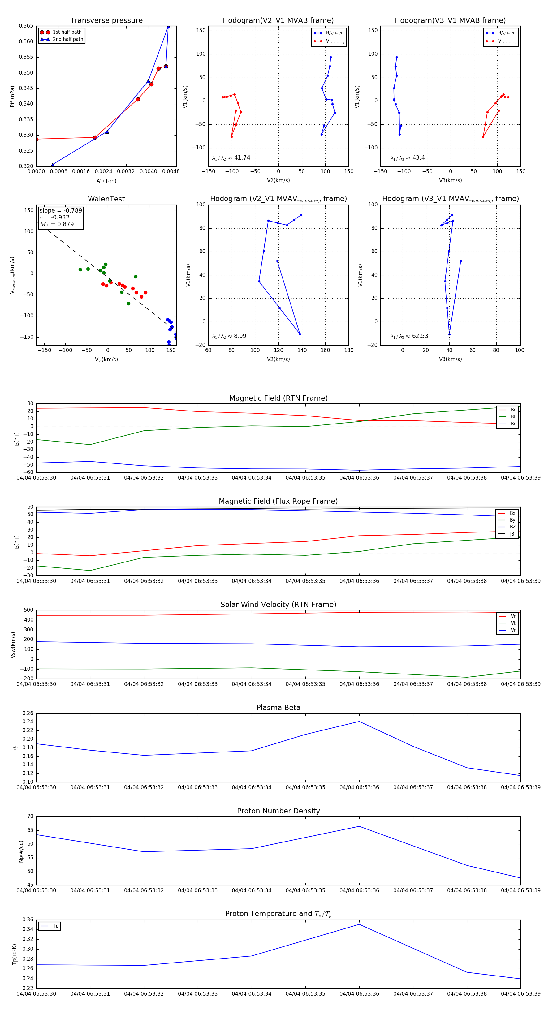
Flux Rope in 2024

Flux Rope Event 2024-04-04 06:53:30 ~ 2024-04-04 06:53:39 (10 seconds)


plot