HOME   LIST
‹–   –›

Flux Rope in 2024

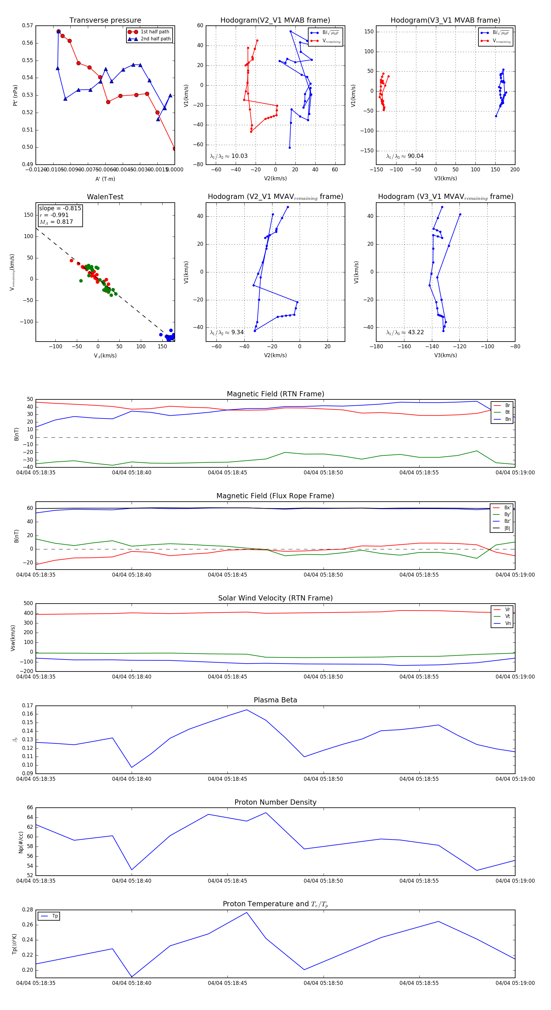
Flux Rope Event 2024-04-04 05:18:35 ~ 2024-04-04 05:19:00 (26 seconds)


plot