HOME   LIST
‹–   –›

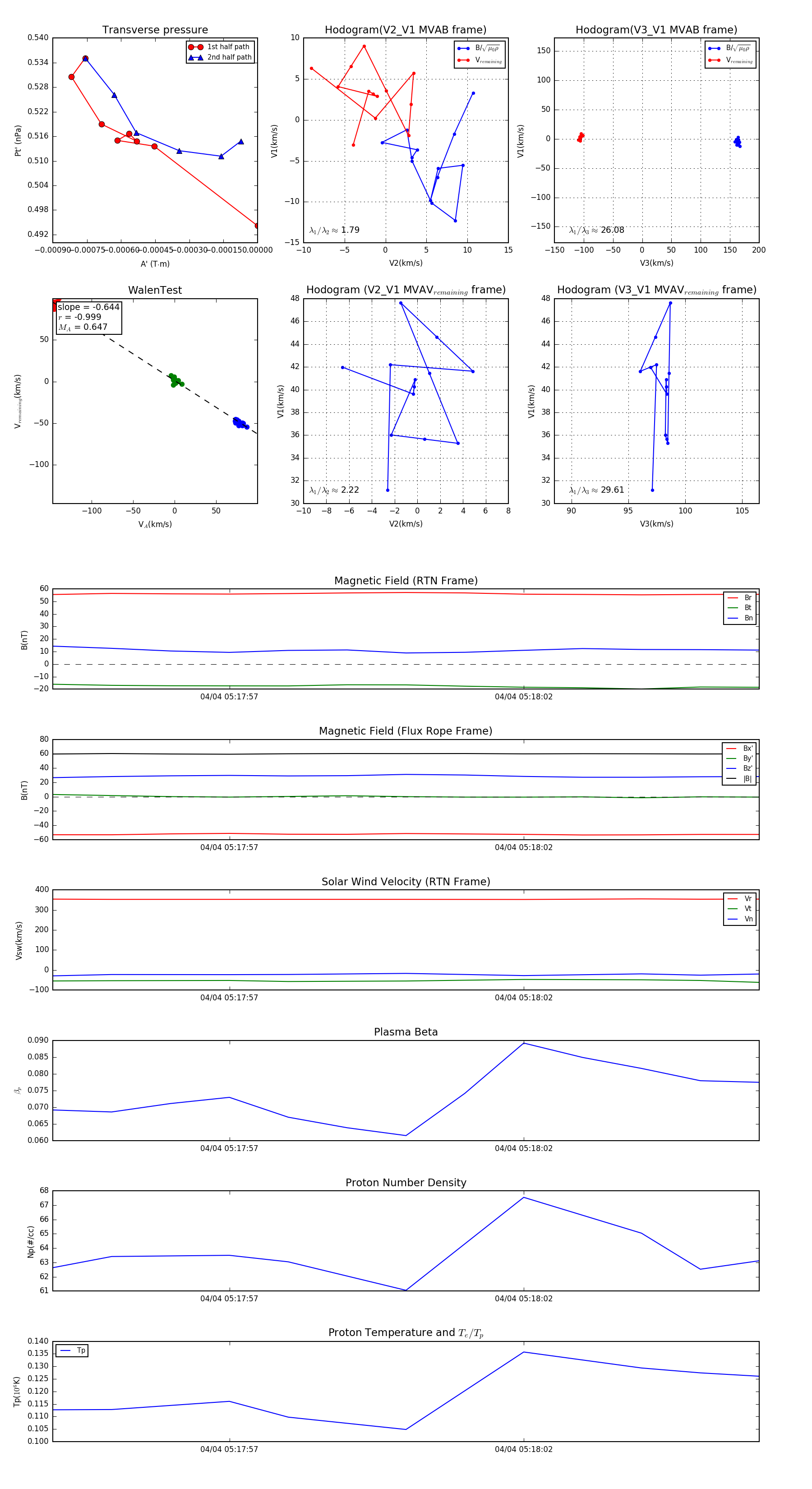
Flux Rope in 2024

Flux Rope Event 2024-04-04 05:17:54 ~ 2024-04-04 05:18:06 (13 seconds)


plot