HOME   LIST
‹–   –›

Flux Rope in 2024

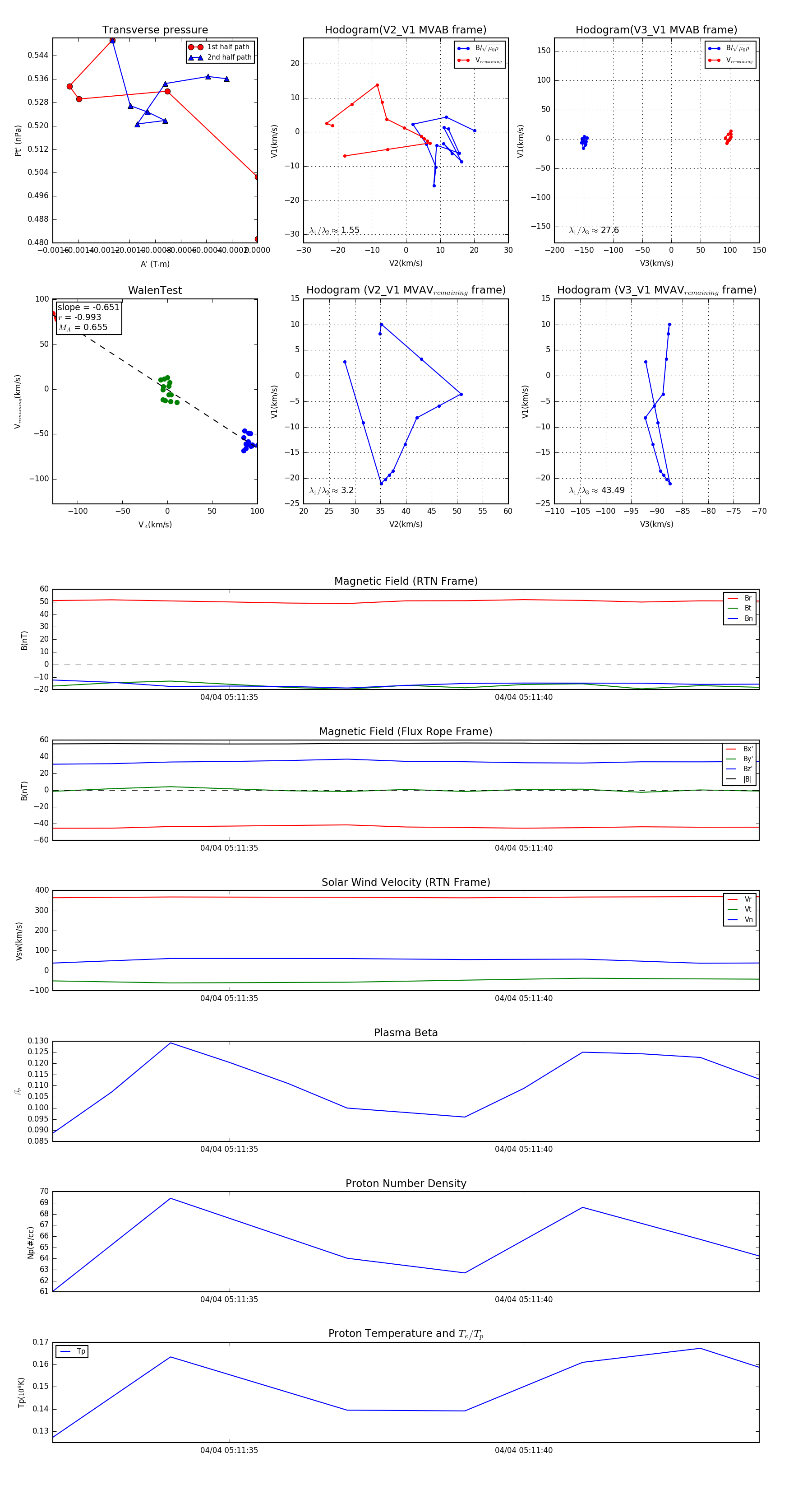
Flux Rope Event 2024-04-04 05:11:32 ~ 2024-04-04 05:11:44 (13 seconds)


plot