HOME   LIST
‹–   –›

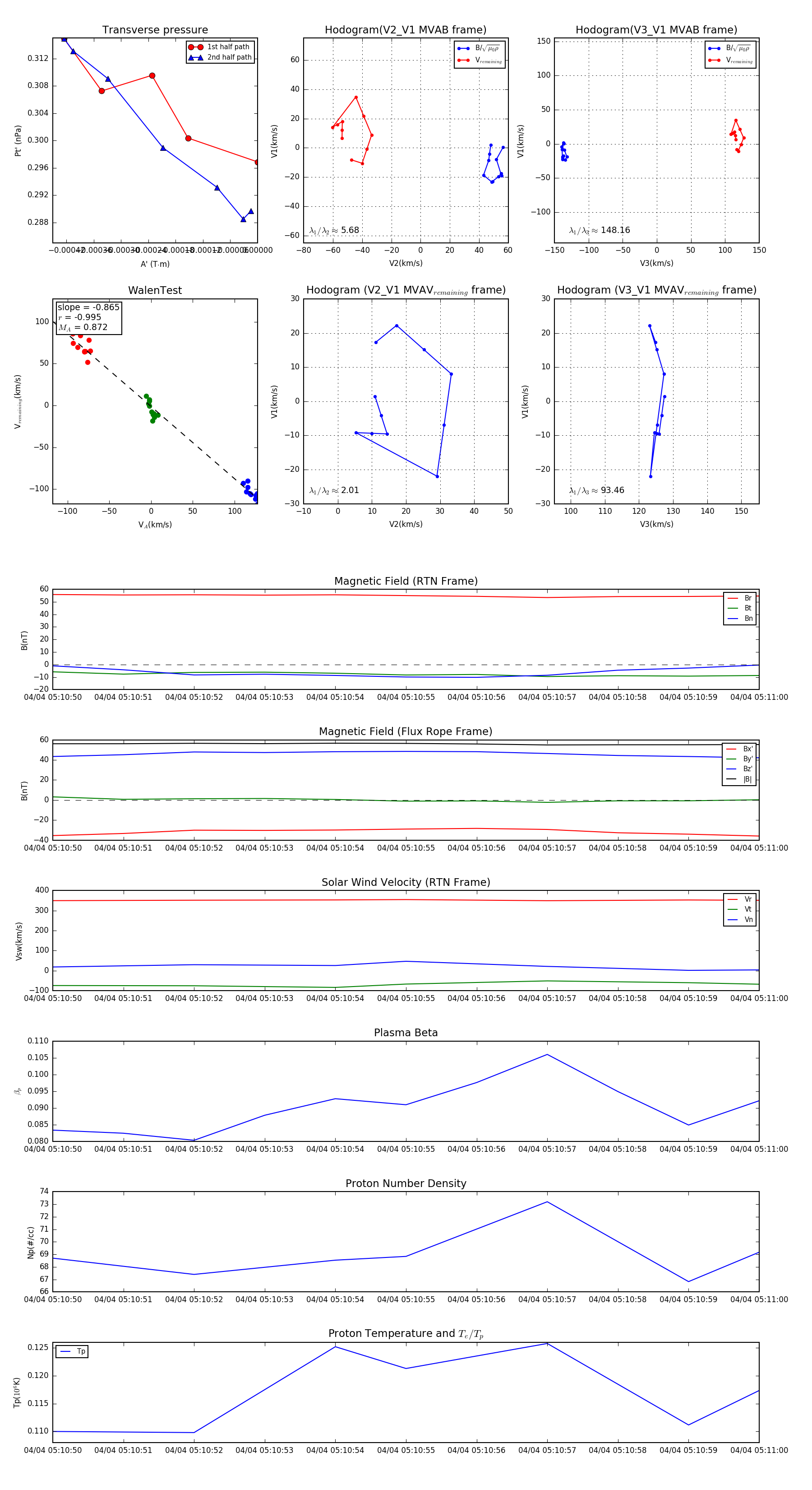
Flux Rope in 2024

Flux Rope Event 2024-04-04 05:10:50 ~ 2024-04-04 05:11:00 (11 seconds)


plot