HOME   LIST
‹–   –›

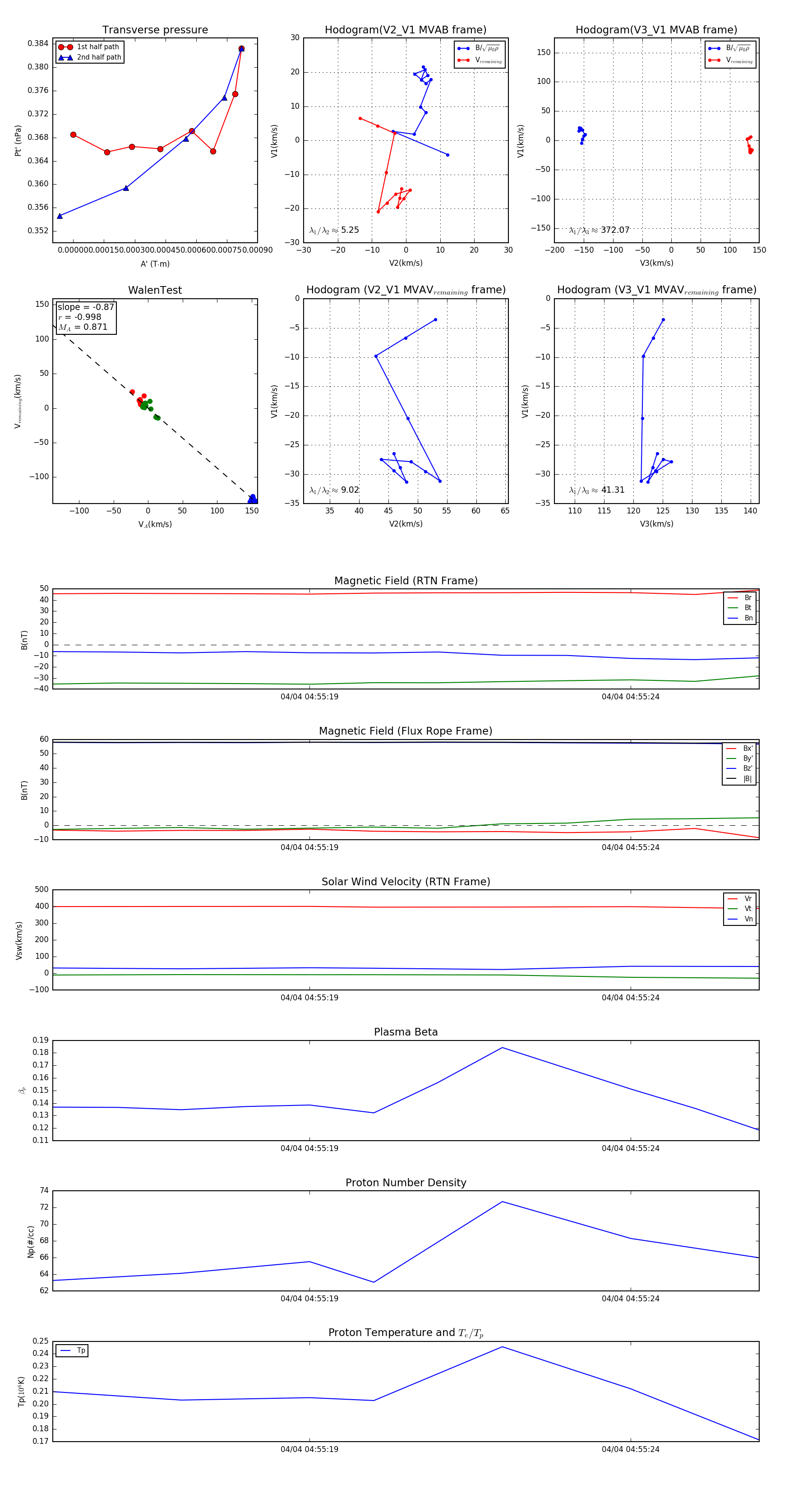
Flux Rope in 2024

Flux Rope Event 2024-04-04 04:55:15 ~ 2024-04-04 04:55:26 (12 seconds)


plot