HOME   LIST
‹–   –›

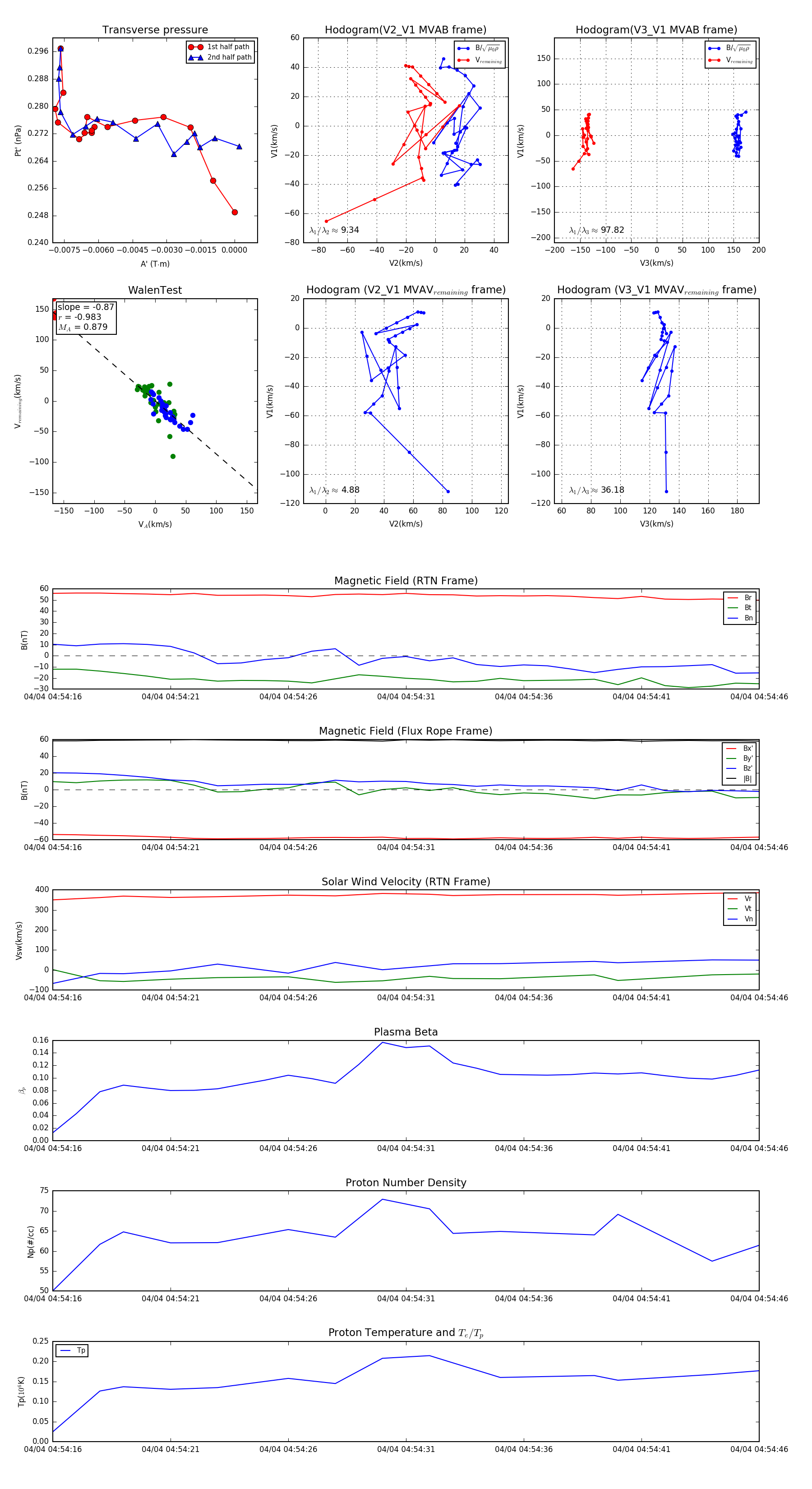
Flux Rope in 2024

Flux Rope Event 2024-04-04 04:54:16 ~ 2024-04-04 04:54:46 (31 seconds)


plot