HOME   LIST
‹–   –›

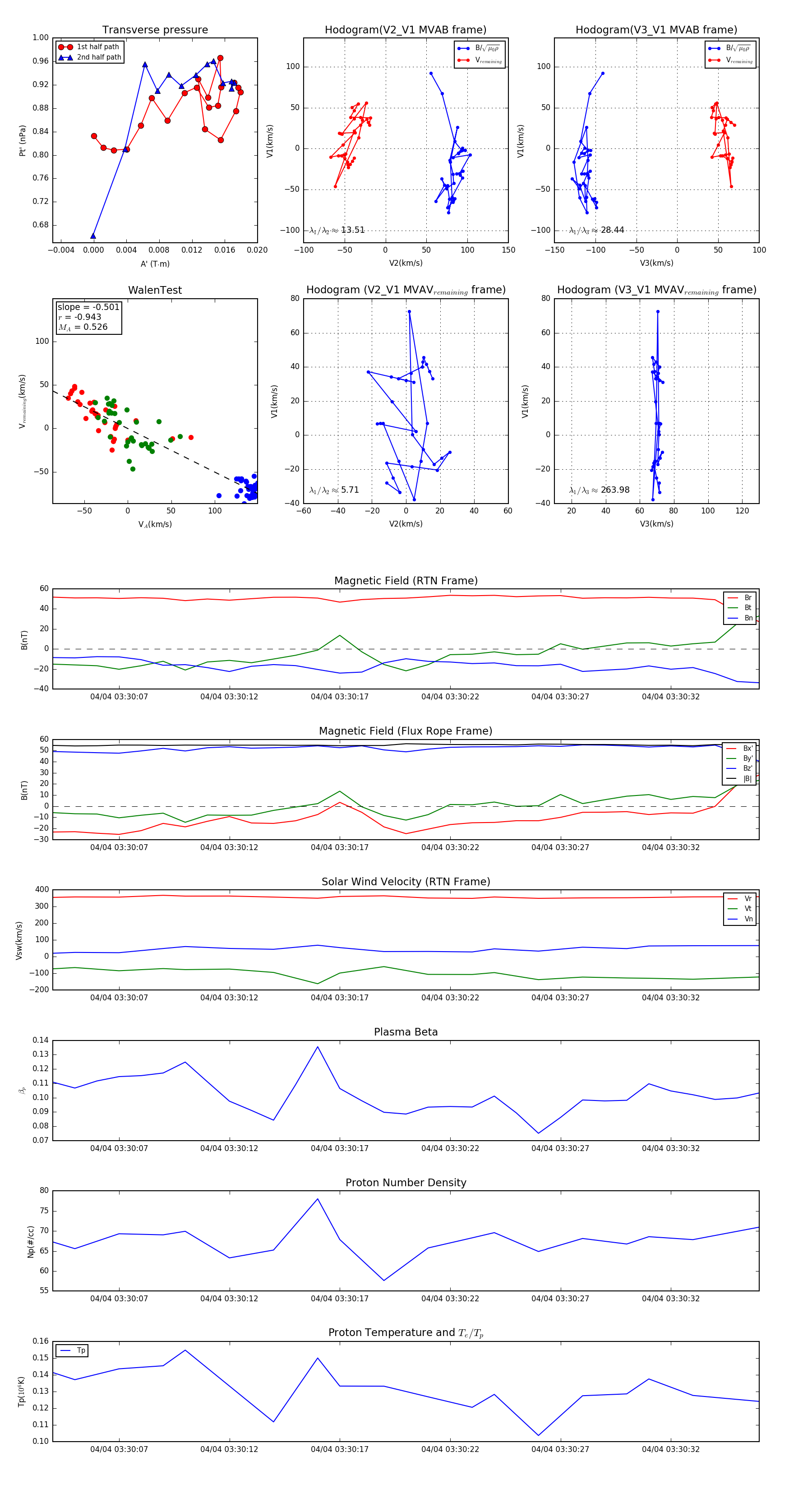
Flux Rope in 2024

Flux Rope Event 2024-04-04 03:30:04 ~ 2024-04-04 03:30:36 (33 seconds)


plot