HOME   LIST
‹–   –›

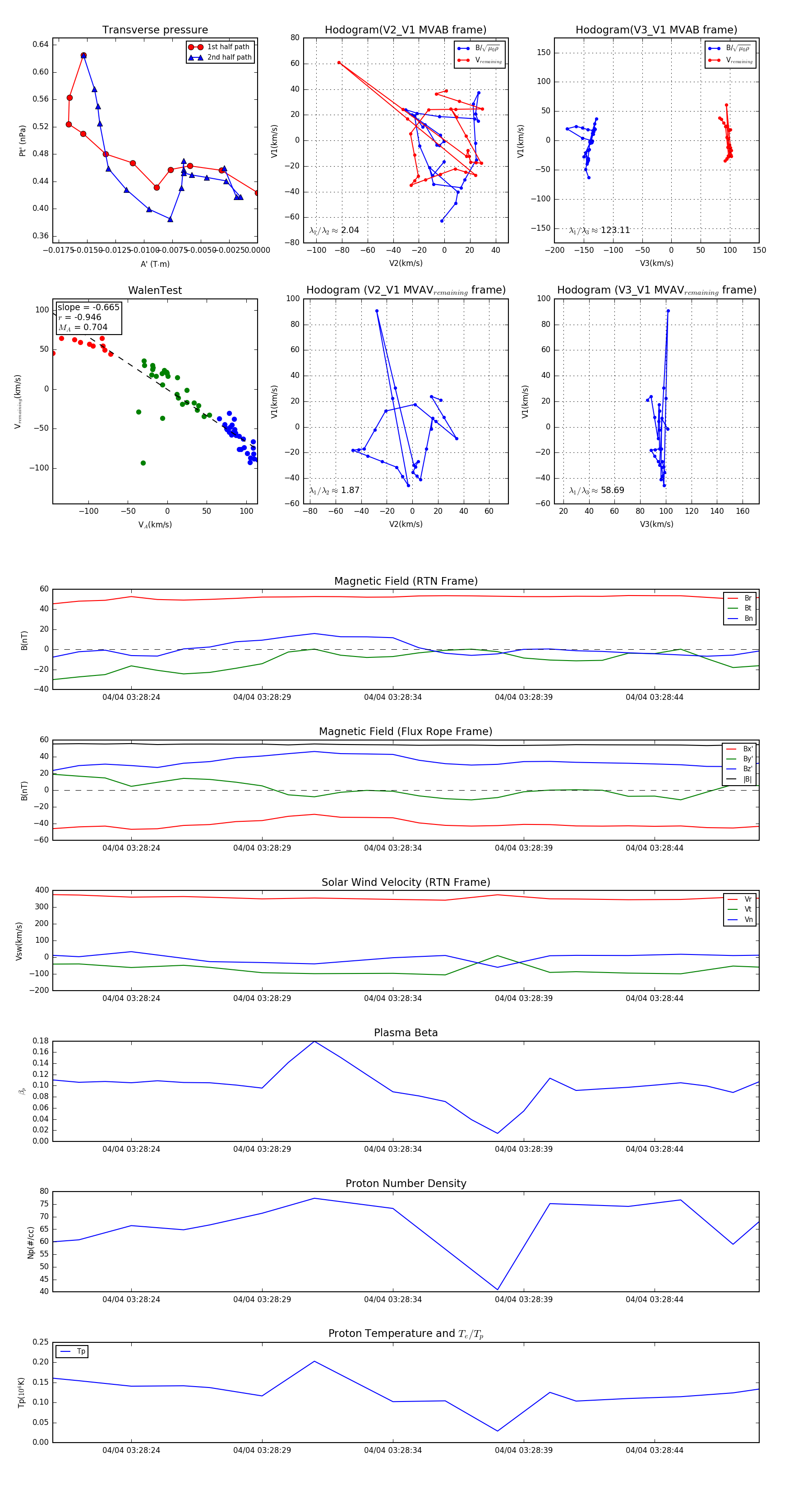
Flux Rope in 2024

Flux Rope Event 2024-04-04 03:28:21 ~ 2024-04-04 03:28:48 (28 seconds)


plot