HOME   LIST
‹–   –›

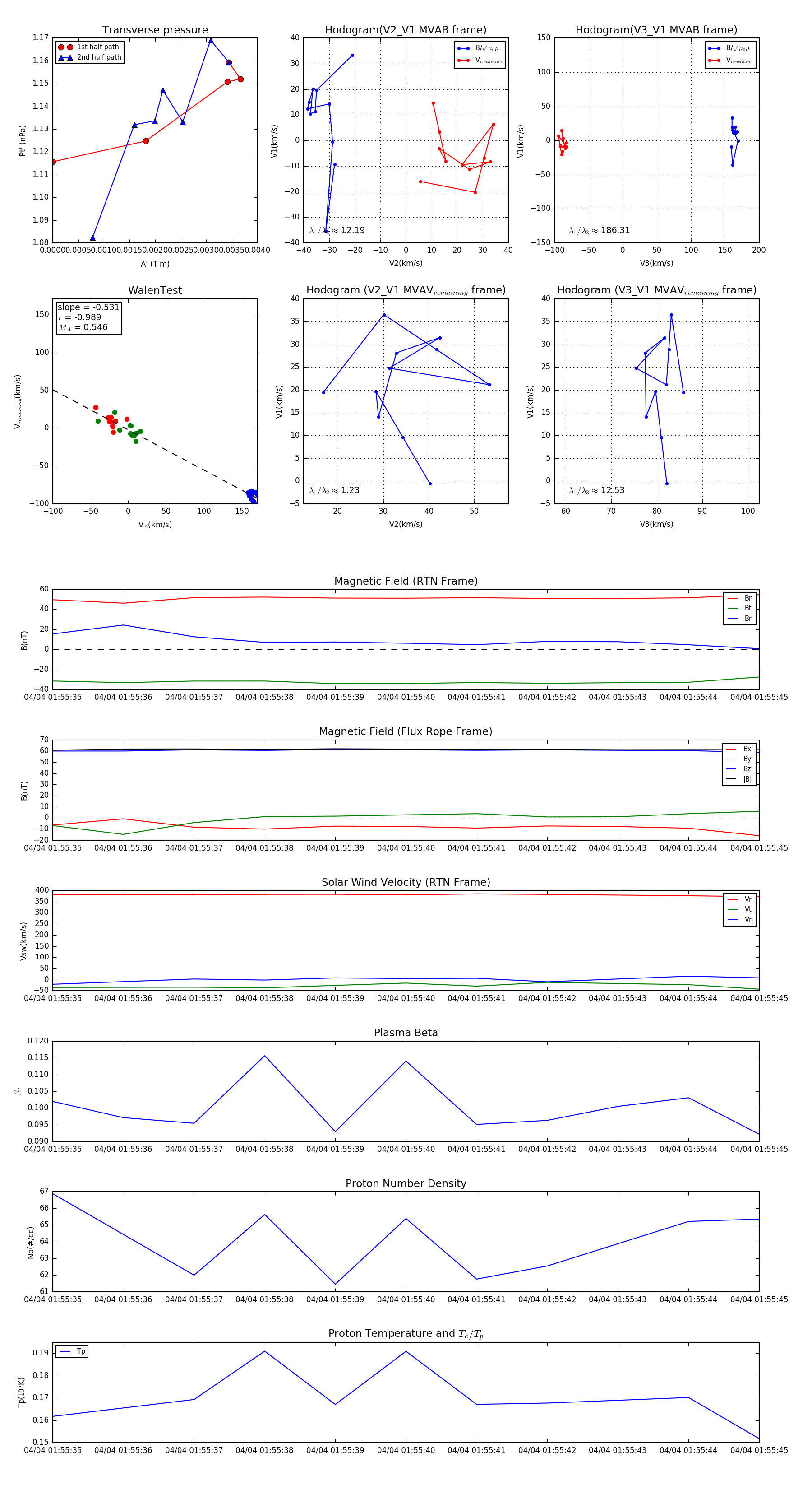
Flux Rope in 2024

Flux Rope Event 2024-04-04 01:55:35 ~ 2024-04-04 01:55:45 (11 seconds)


plot