HOME   LIST
‹–   –›

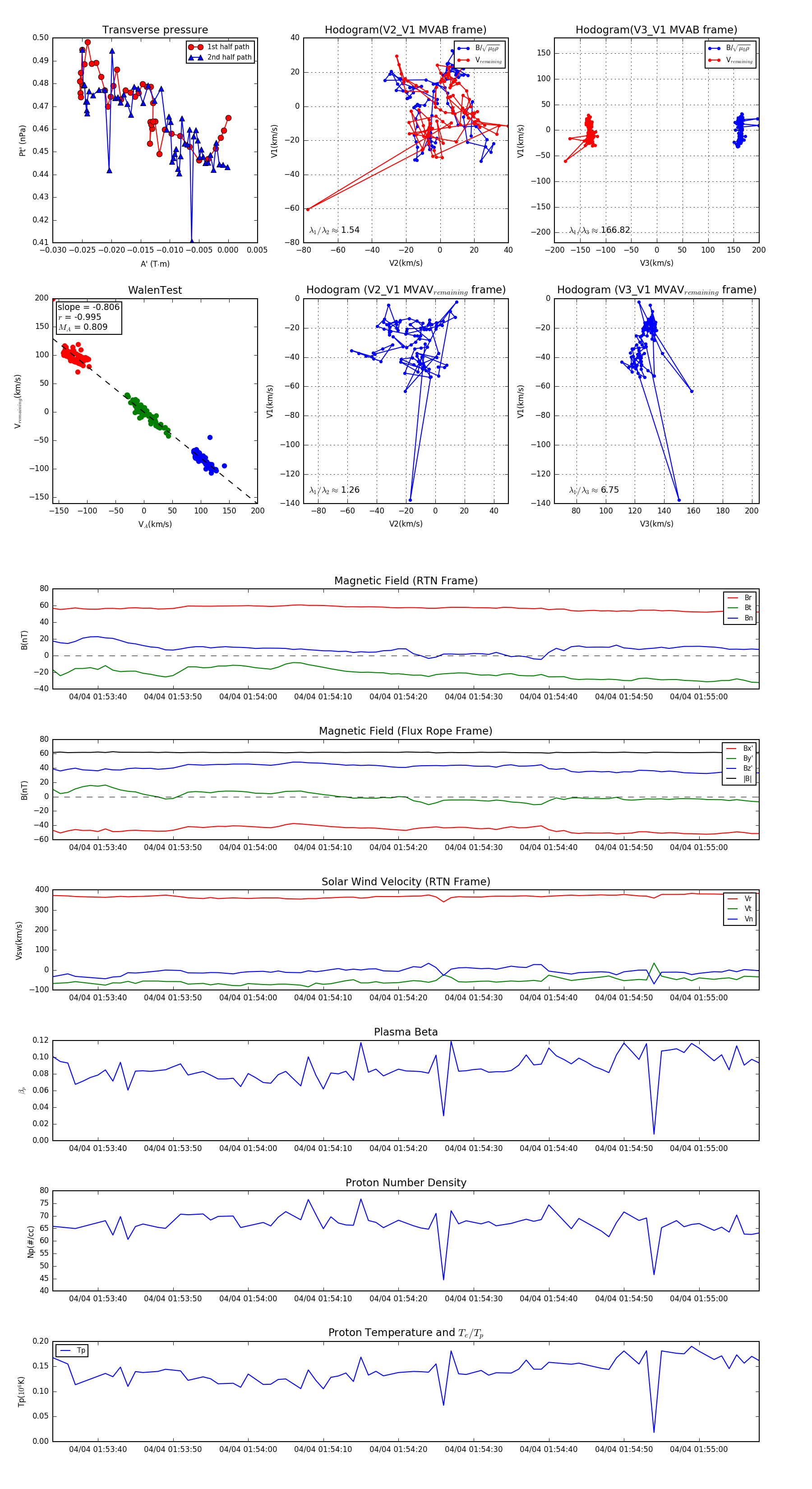
Flux Rope in 2024

Flux Rope Event 2024-04-04 01:53:34 ~ 2024-04-04 01:55:08 (95 seconds)


plot