HOME   LIST
‹–   –›

Flux Rope in 2024

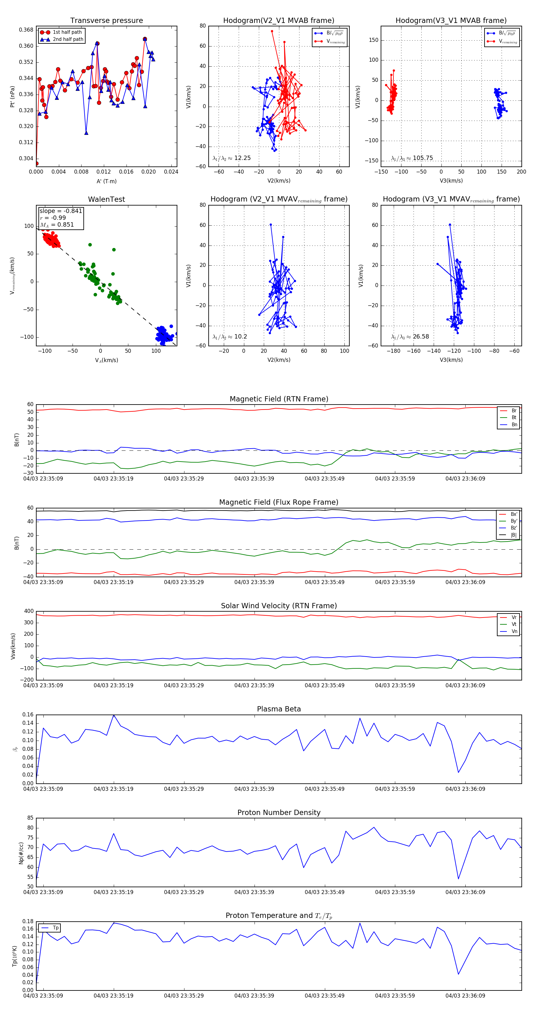
Flux Rope Event 2024-04-03 23:35:08 ~ 2024-04-03 23:36:17 (70 seconds)


plot