HOME   LIST
‹–   –›

Flux Rope in 2024

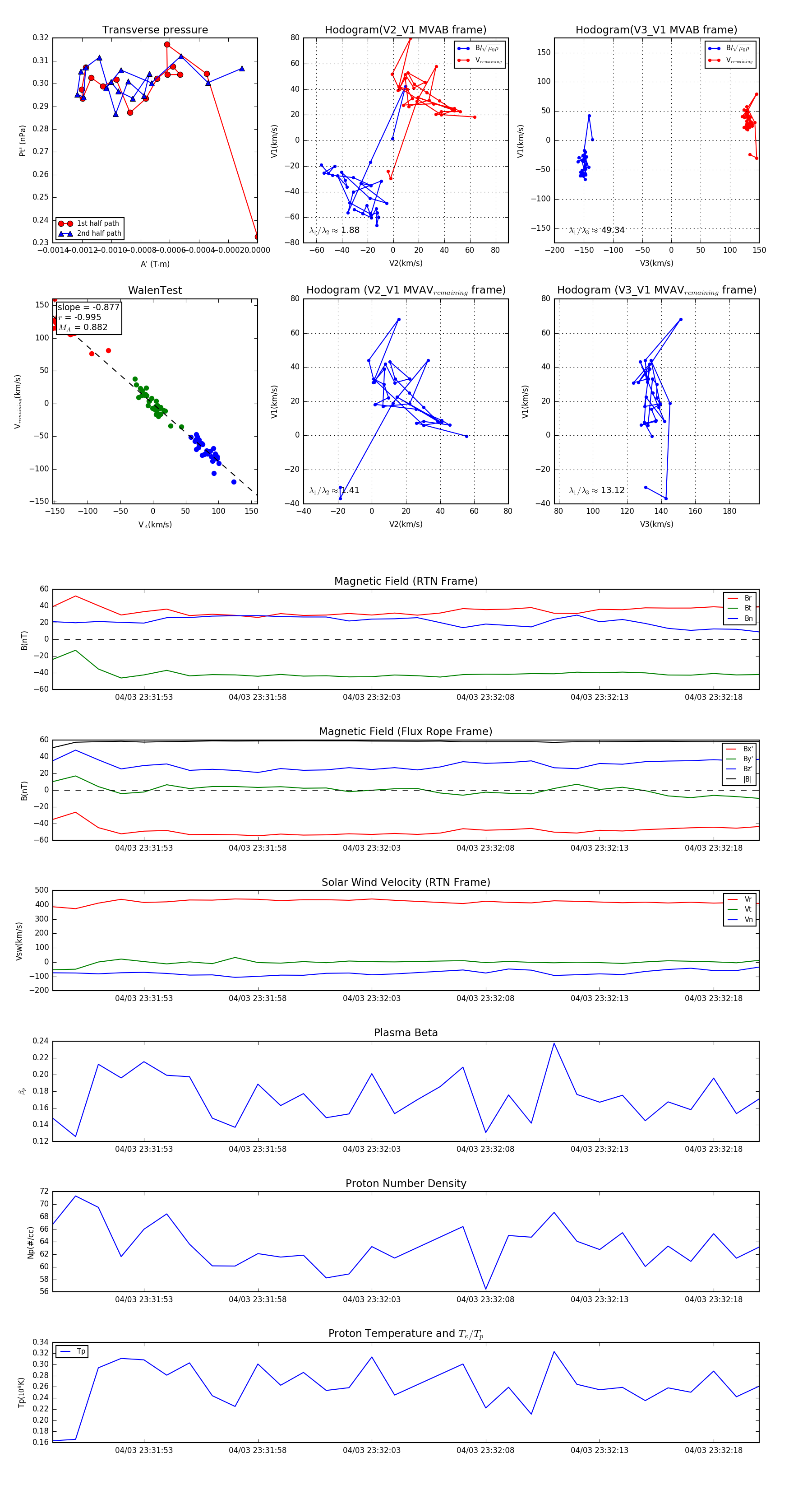
Flux Rope Event 2024-04-03 23:31:49 ~ 2024-04-03 23:32:20 (32 seconds)


plot