HOME   LIST
‹–   –›

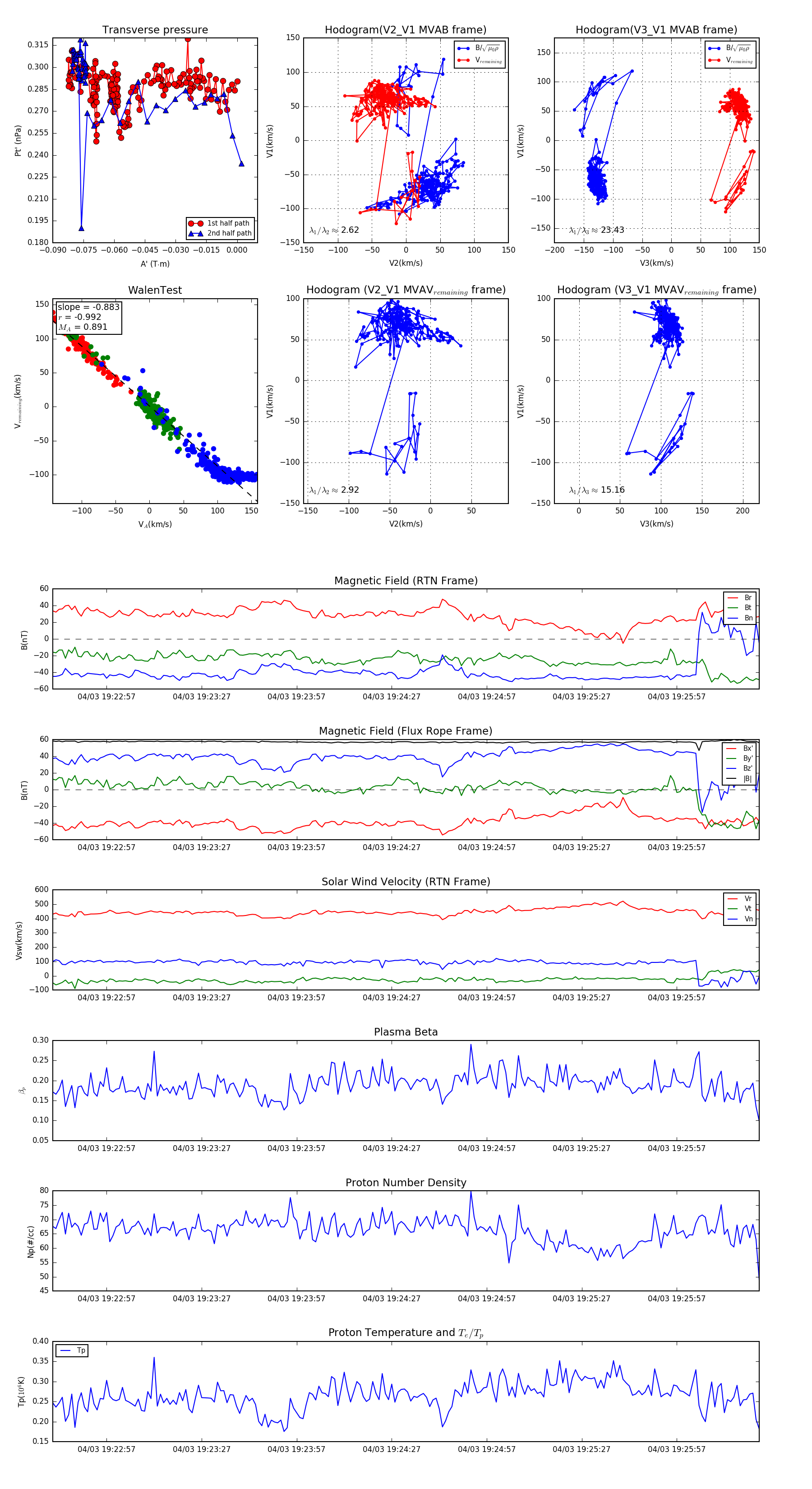
Flux Rope in 2024

Flux Rope Event 2024-04-03 19:22:40 ~ 2024-04-03 19:26:23 (224 seconds)


plot