HOME   LIST
‹–   –›

Flux Rope in 2024

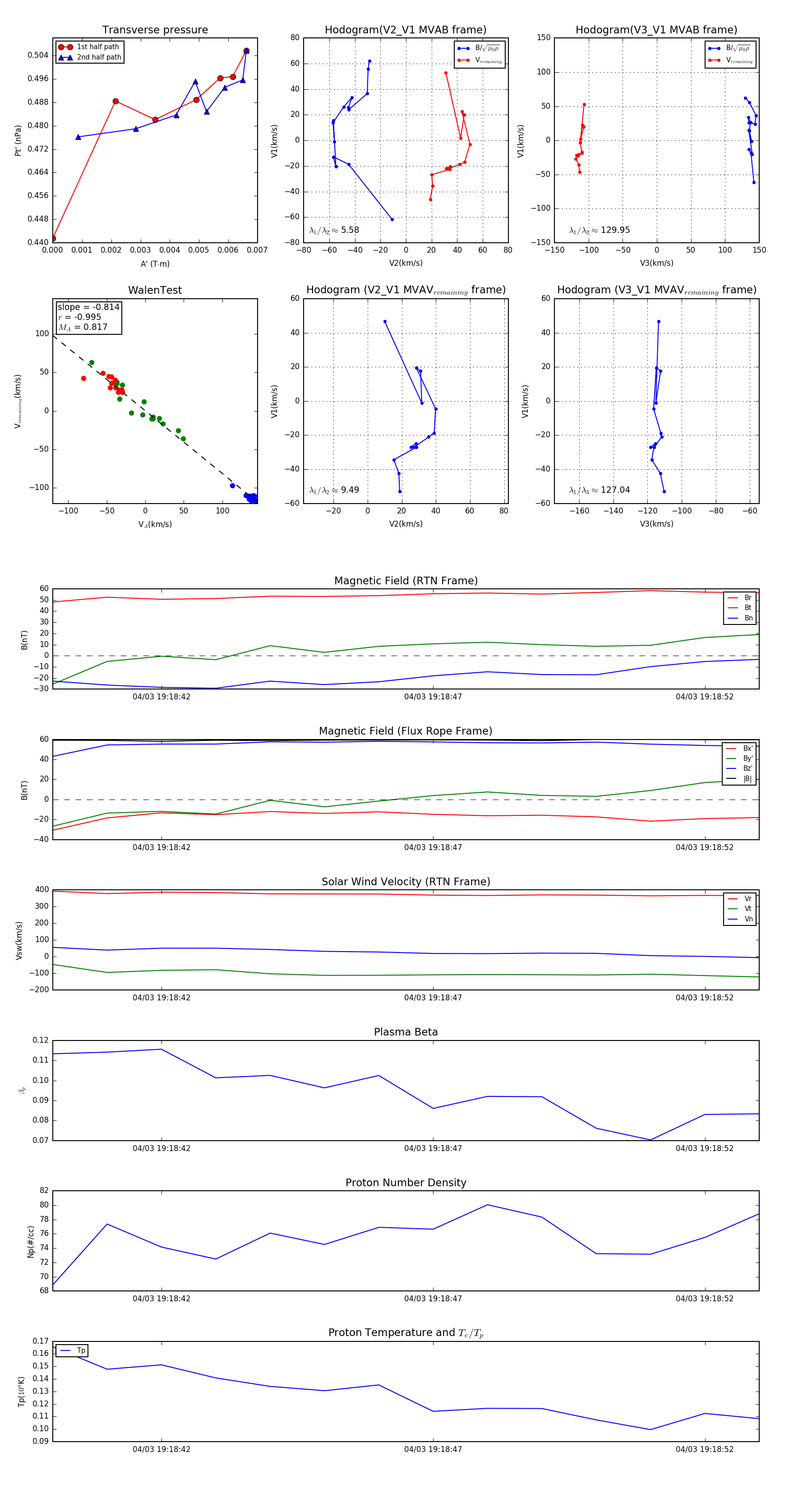
Flux Rope Event 2024-04-03 19:18:40 ~ 2024-04-03 19:18:53 (14 seconds)


plot