HOME   LIST
‹–   –›

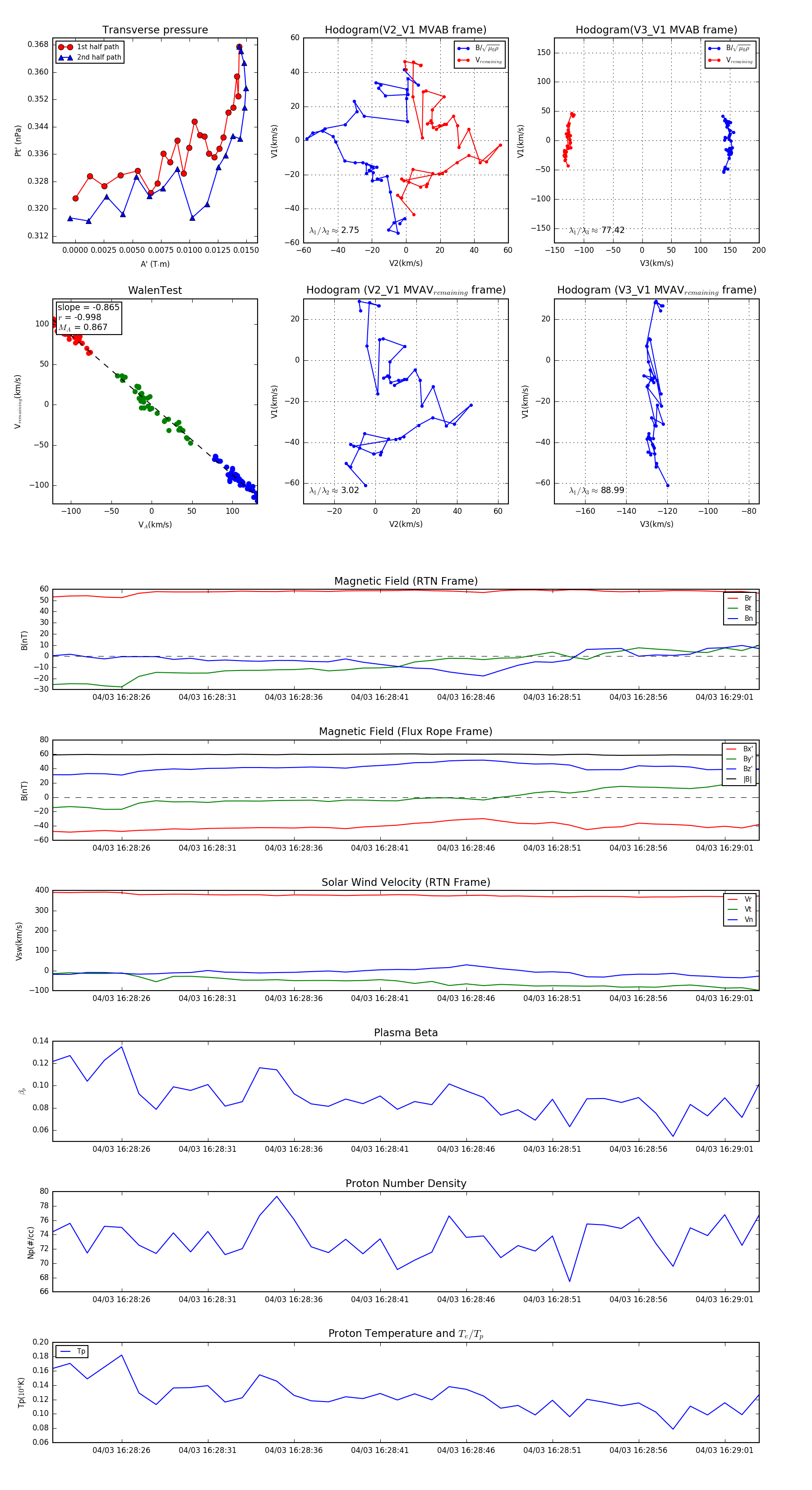
Flux Rope in 2024

Flux Rope Event 2024-04-03 16:28:22 ~ 2024-04-03 16:29:03 (42 seconds)


plot