HOME   LIST
‹–   –›

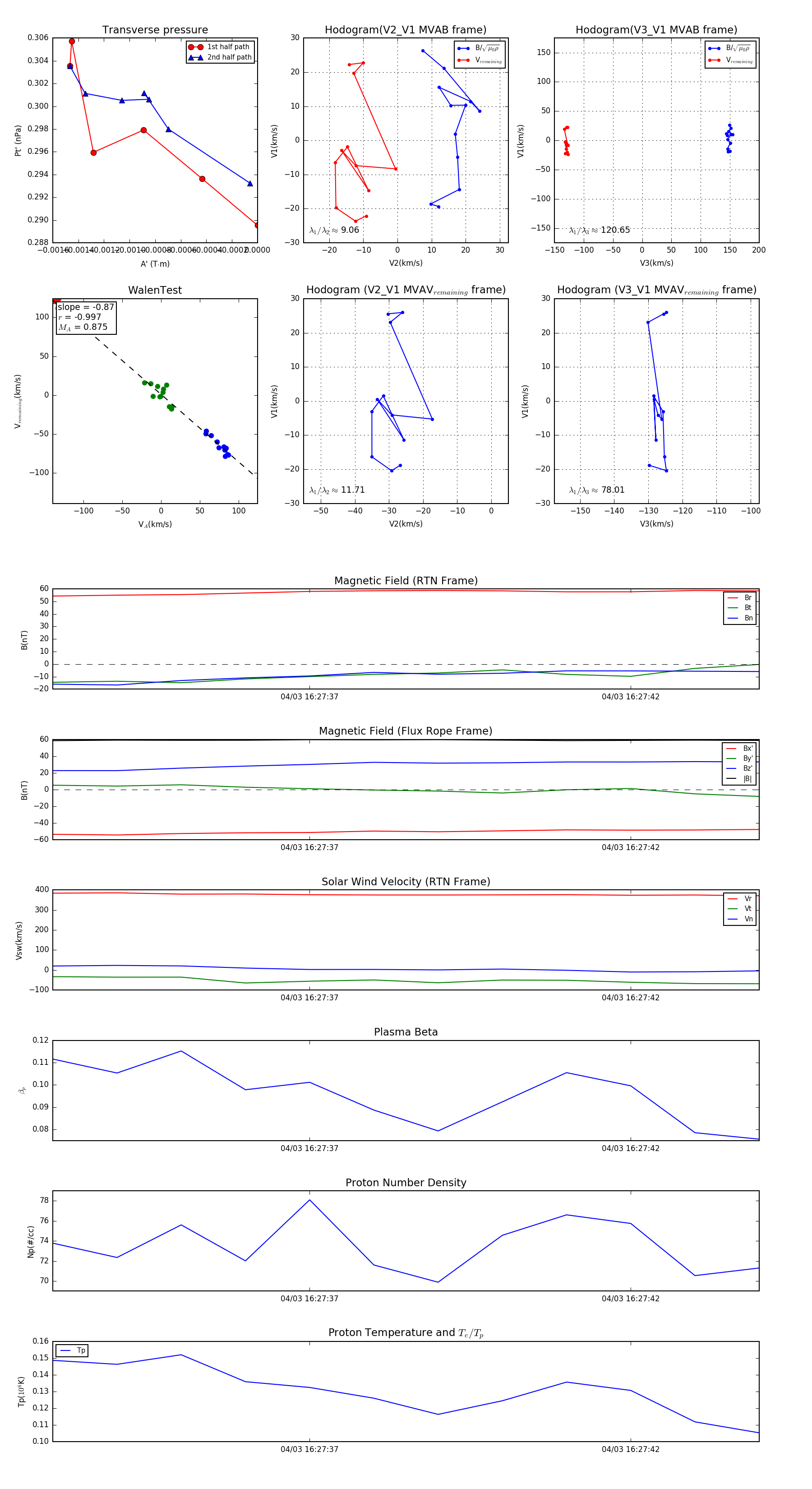
Flux Rope in 2024

Flux Rope Event 2024-04-03 16:27:33 ~ 2024-04-03 16:27:44 (12 seconds)


plot