HOME   LIST
‹–   –›

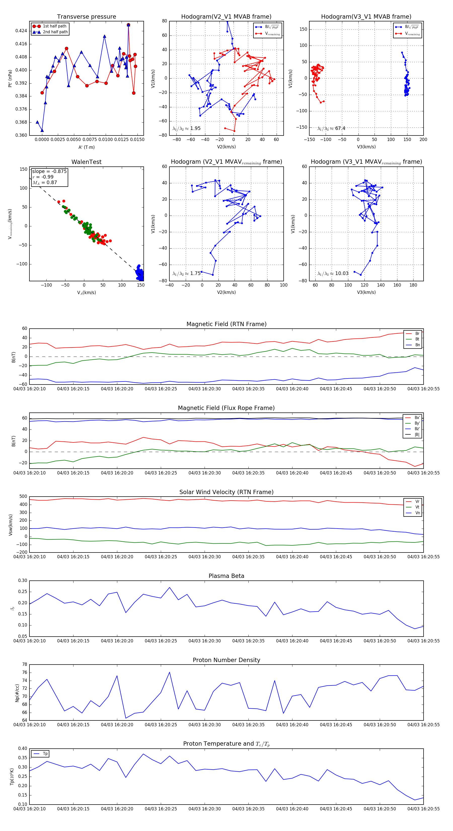
Flux Rope in 2024

Flux Rope Event 2024-04-03 16:20:10 ~ 2024-04-03 16:20:55 (46 seconds)


plot