HOME   LIST
‹–   –›

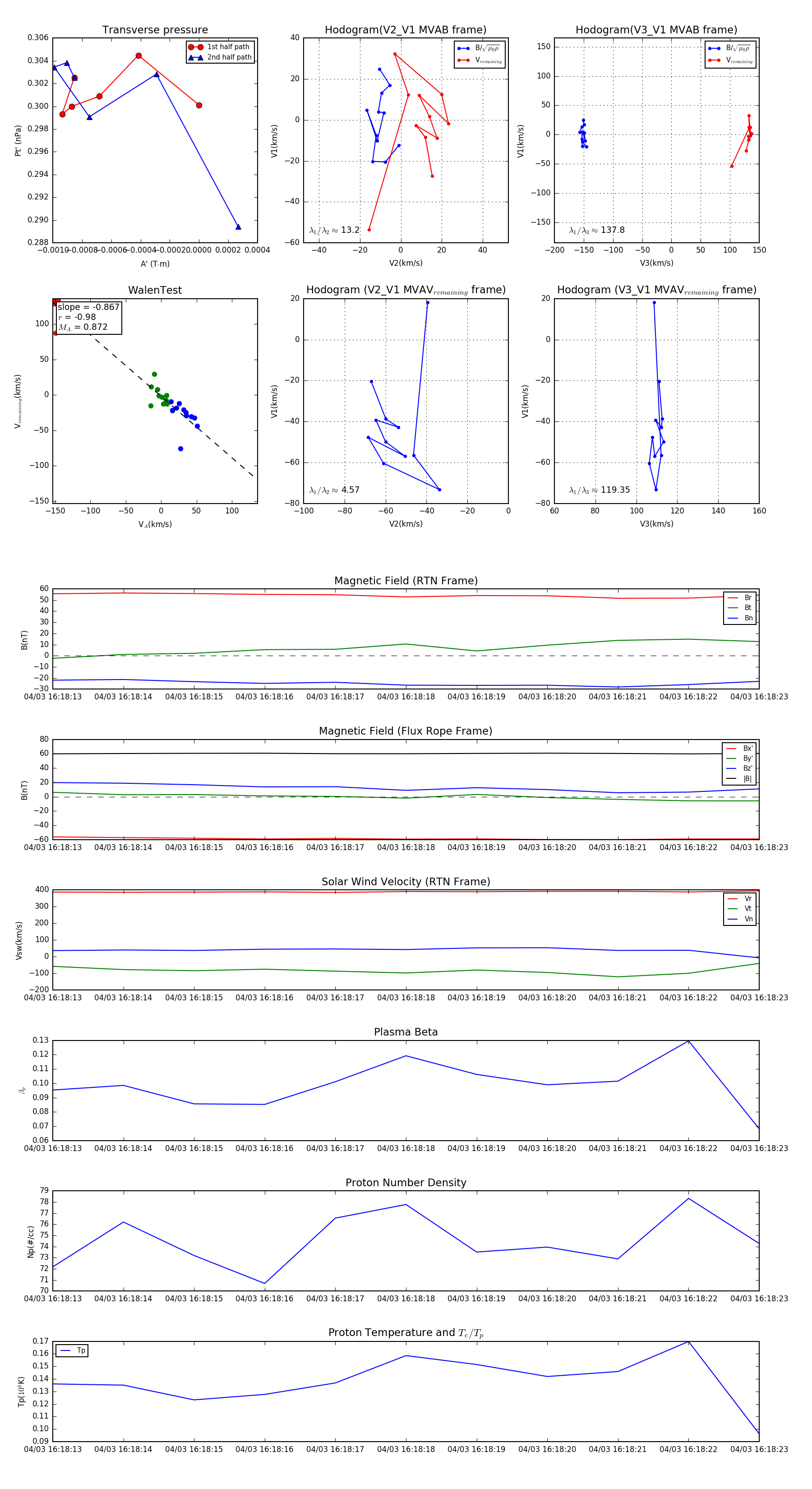
Flux Rope in 2024

Flux Rope Event 2024-04-03 16:18:13 ~ 2024-04-03 16:18:23 (11 seconds)


plot