HOME   LIST
‹–   –›

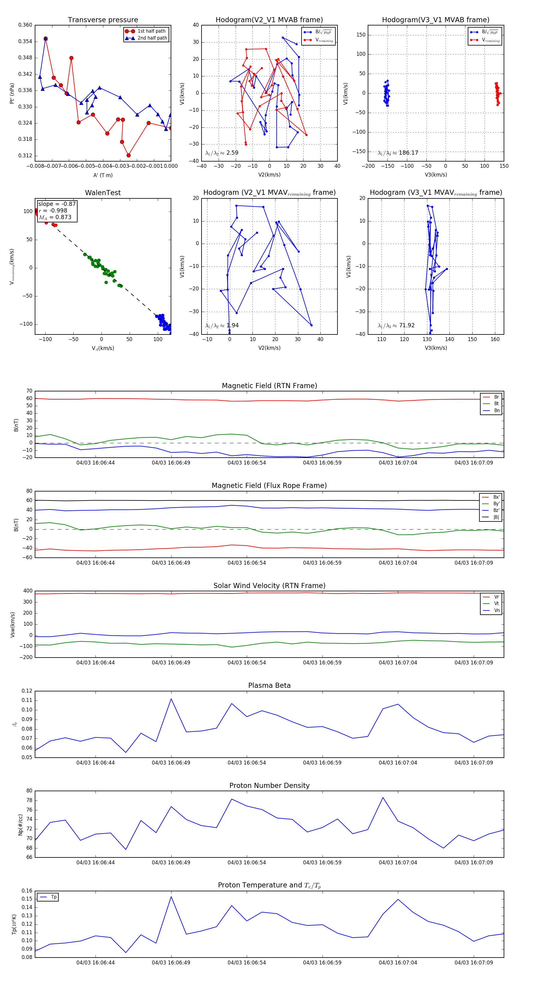
Flux Rope in 2024

Flux Rope Event 2024-04-03 16:06:40 ~ 2024-04-03 16:07:11 (32 seconds)


plot