HOME   LIST
‹–   –›

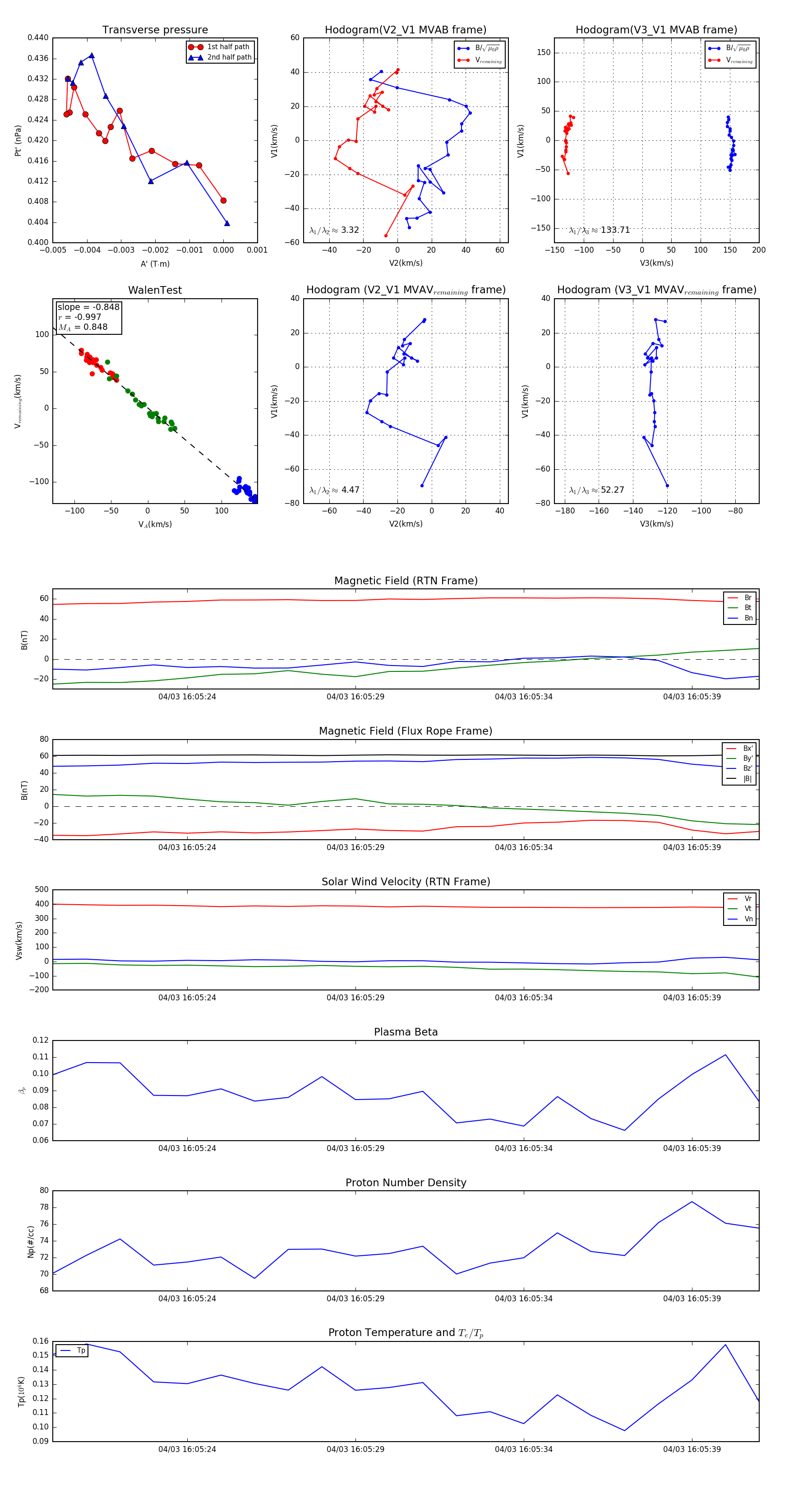
Flux Rope in 2024

Flux Rope Event 2024-04-03 16:05:20 ~ 2024-04-03 16:05:41 (22 seconds)


plot