HOME   LIST
‹–   –›

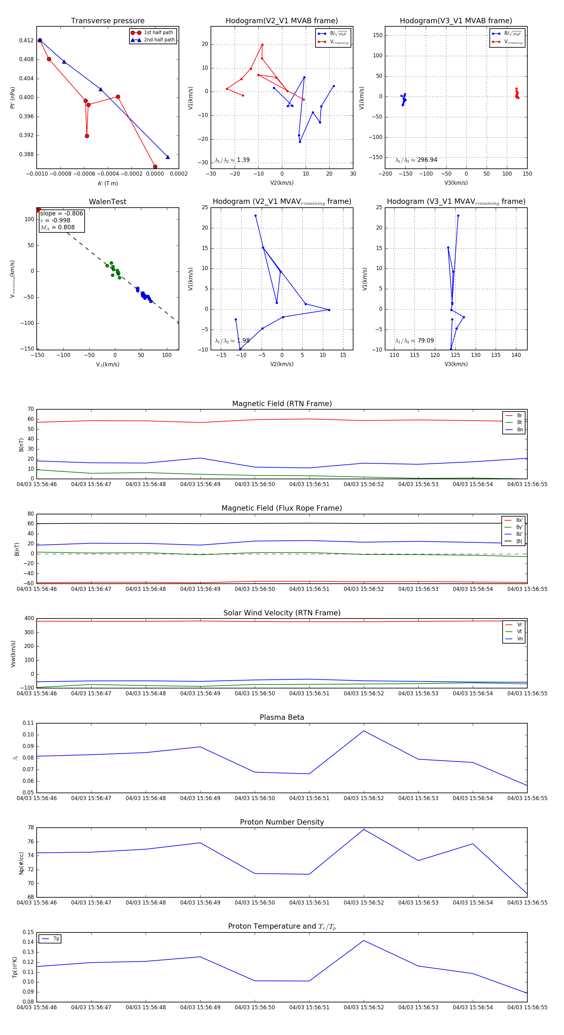
Flux Rope in 2024

Flux Rope Event 2024-04-03 15:56:46 ~ 2024-04-03 15:56:55 (10 seconds)


plot