HOME   LIST
‹–   –›

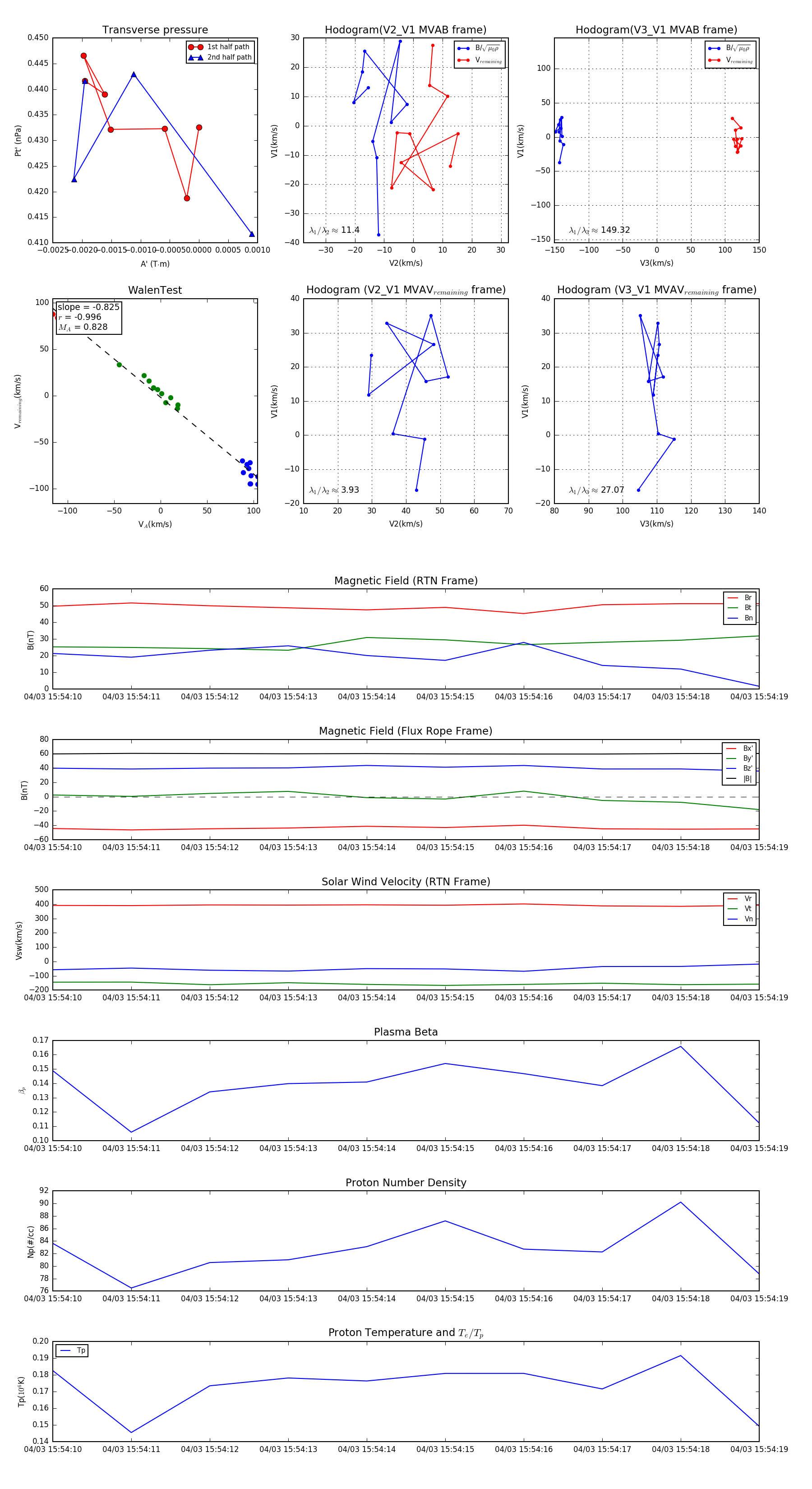
Flux Rope in 2024

Flux Rope Event 2024-04-03 15:54:10 ~ 2024-04-03 15:54:19 (10 seconds)


plot