HOME   LIST
‹–   –›

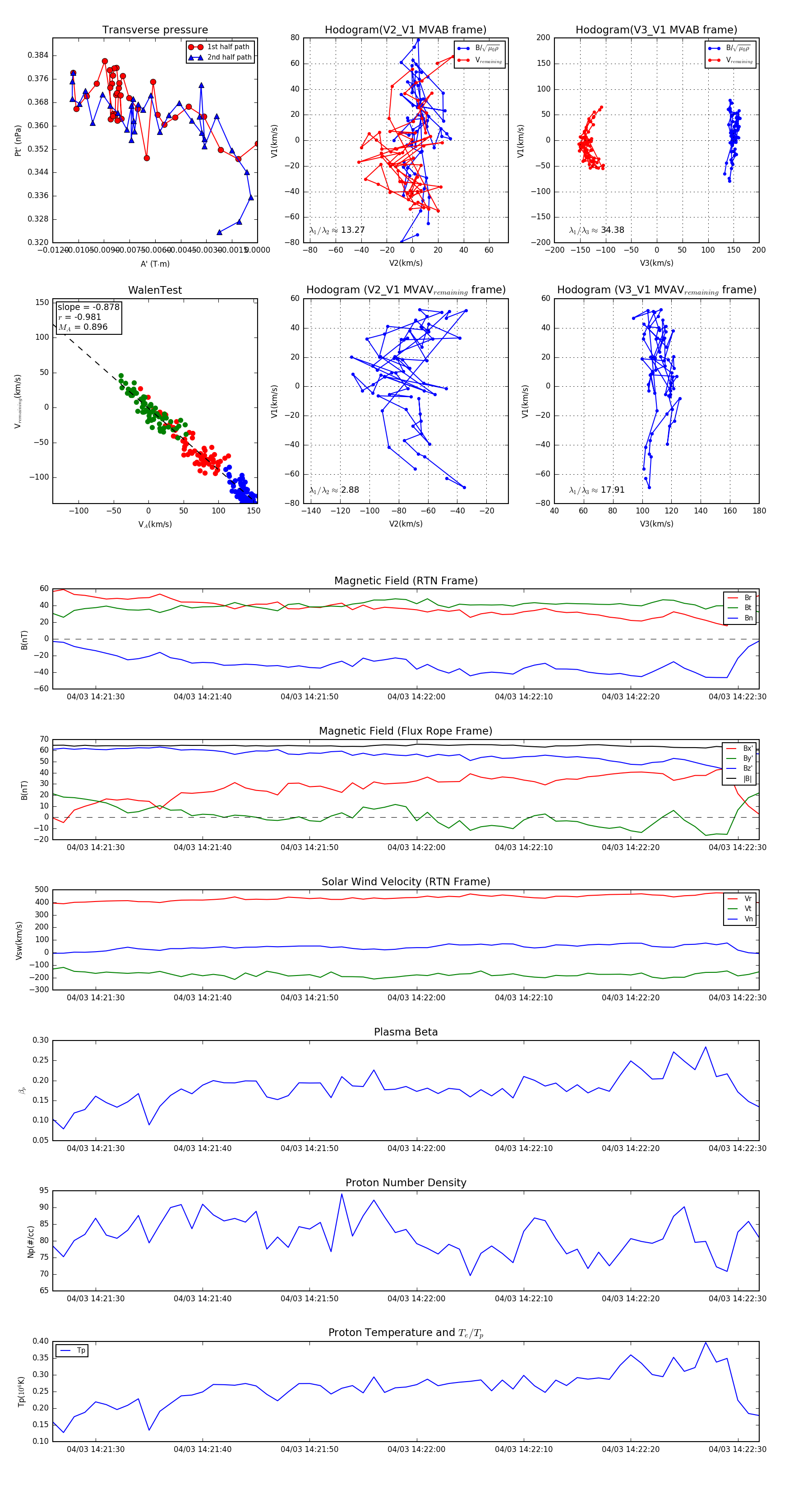
Flux Rope in 2024

Flux Rope Event 2024-04-03 14:21:26 ~ 2024-04-03 14:22:32 (67 seconds)


plot