HOME   LIST
‹–   –›

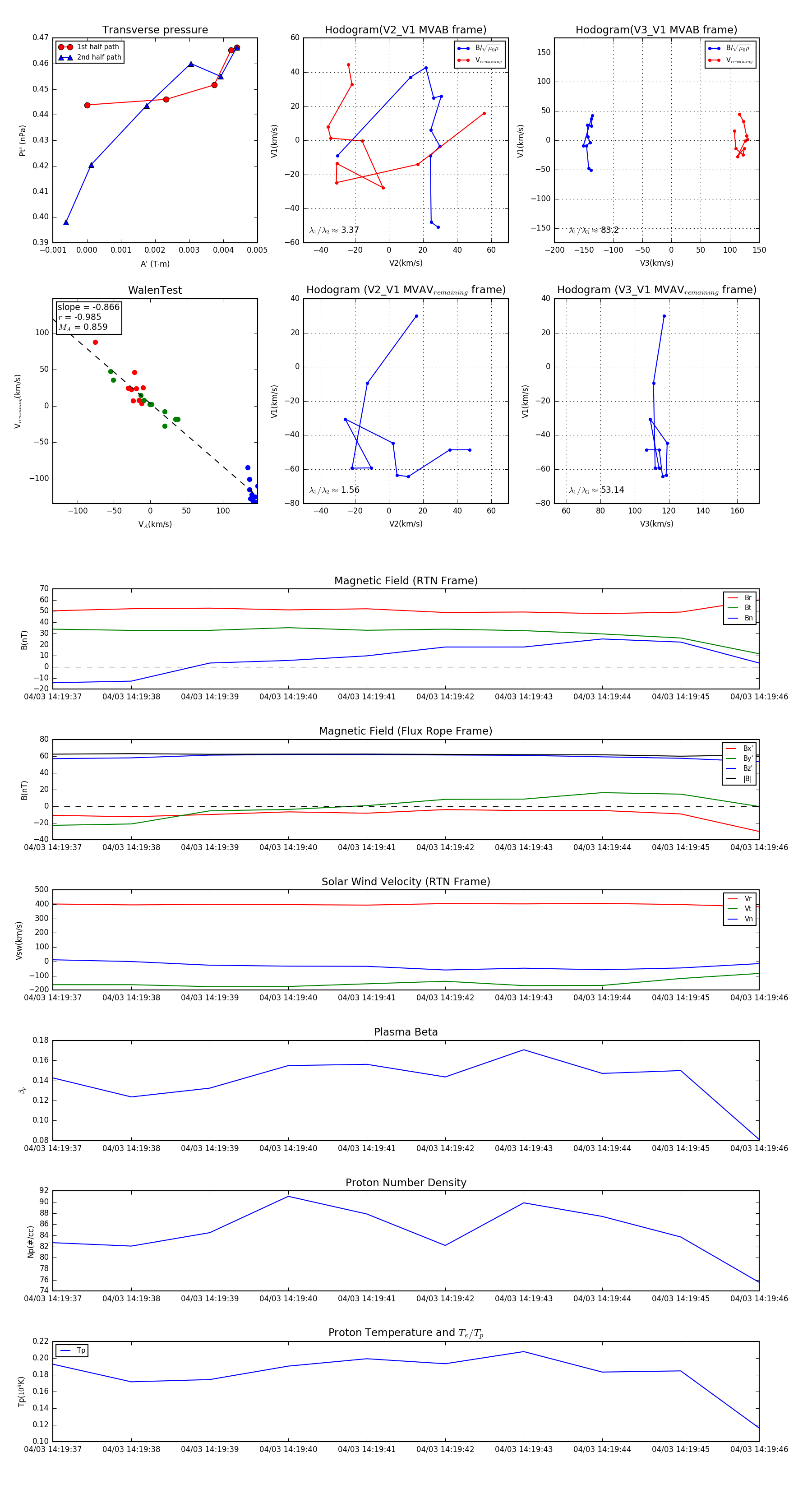
Flux Rope in 2024

Flux Rope Event 2024-04-03 14:19:37 ~ 2024-04-03 14:19:46 (10 seconds)


plot