HOME   LIST
‹–   –›

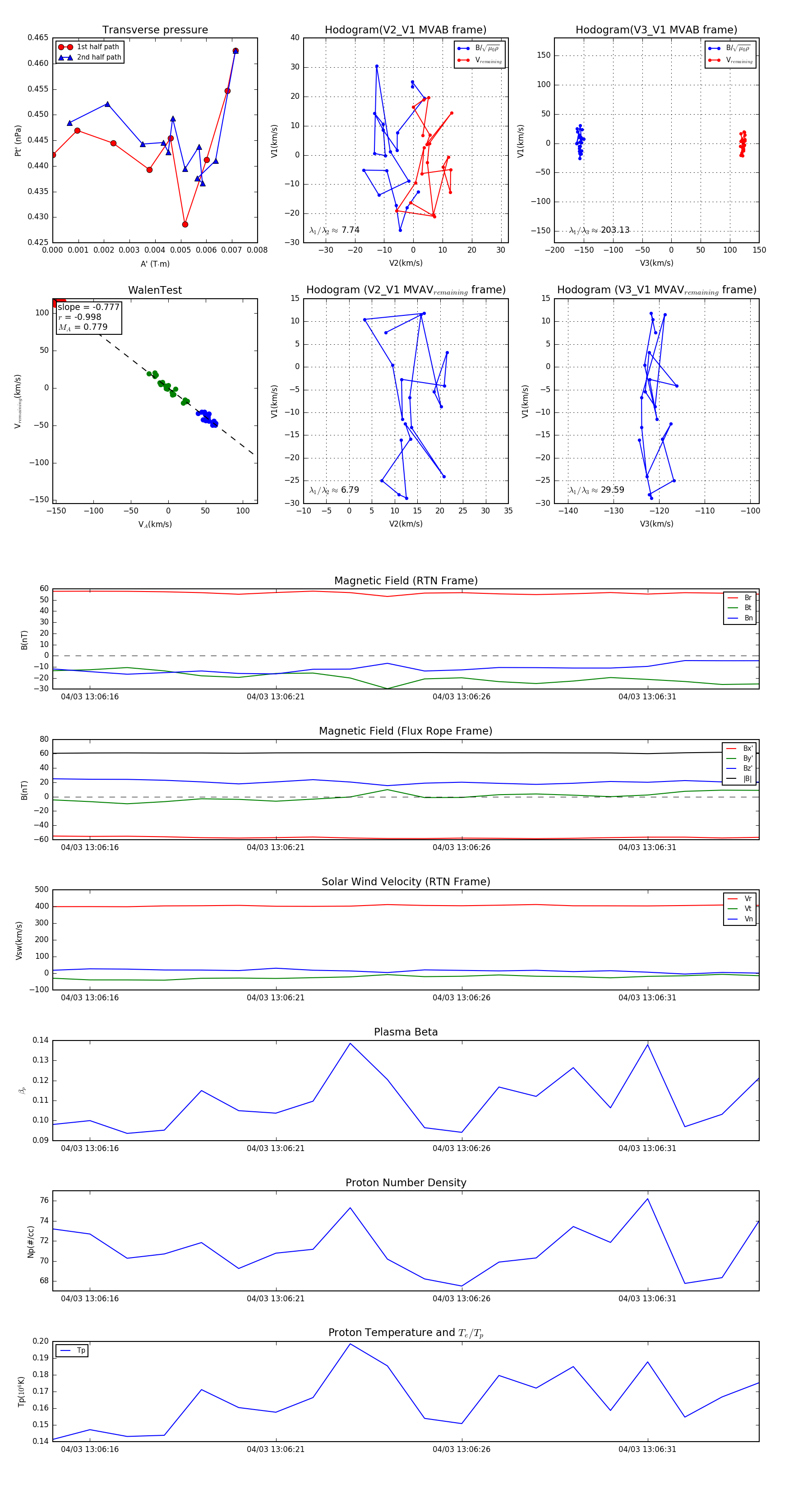
Flux Rope in 2024

Flux Rope Event 2024-04-03 13:06:15 ~ 2024-04-03 13:06:34 (20 seconds)


plot