HOME   LIST
‹–   –›

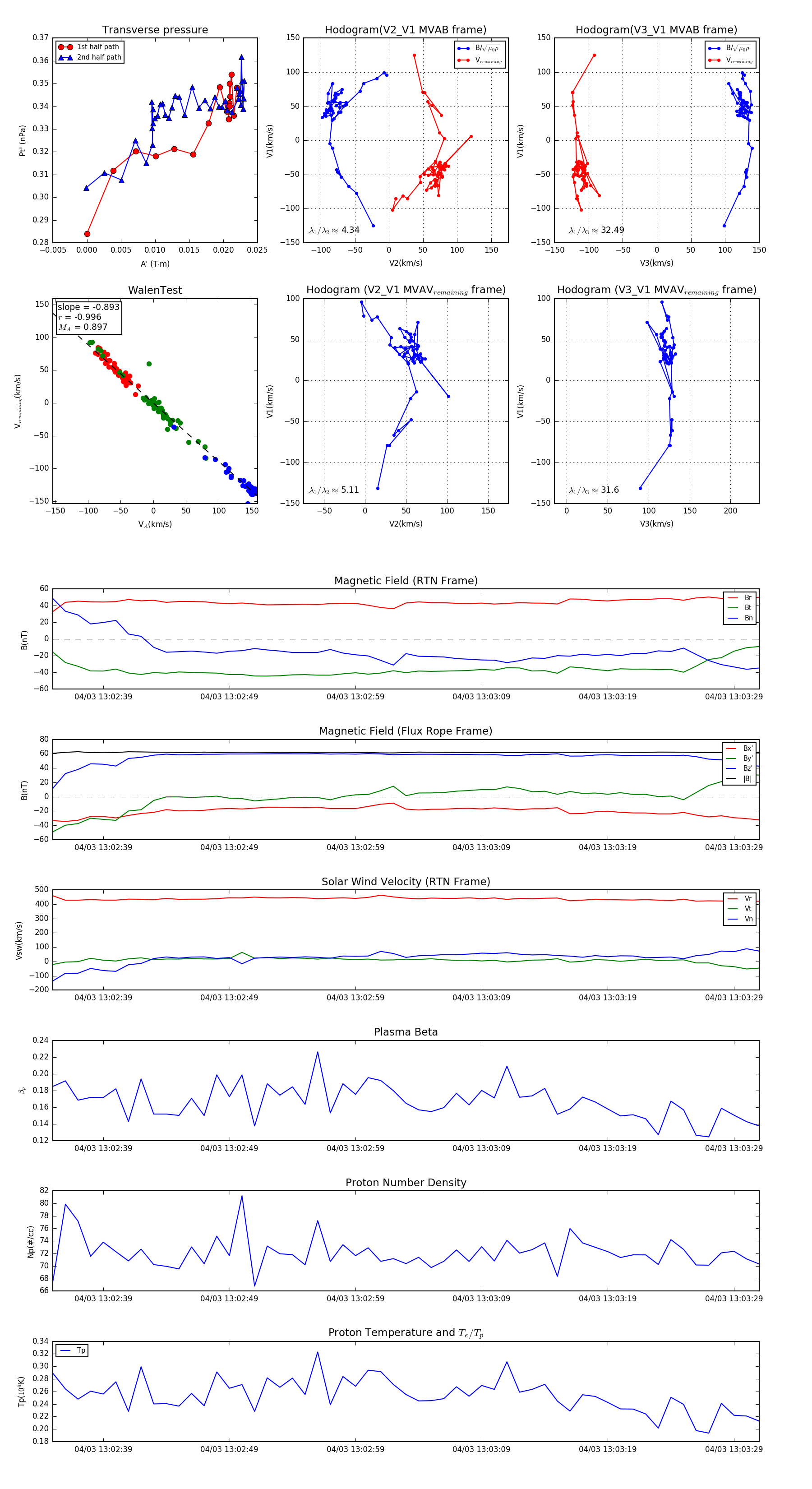
Flux Rope in 2024

Flux Rope Event 2024-04-03 13:02:35 ~ 2024-04-03 13:03:31 (57 seconds)


plot