HOME   LIST
‹–   –›

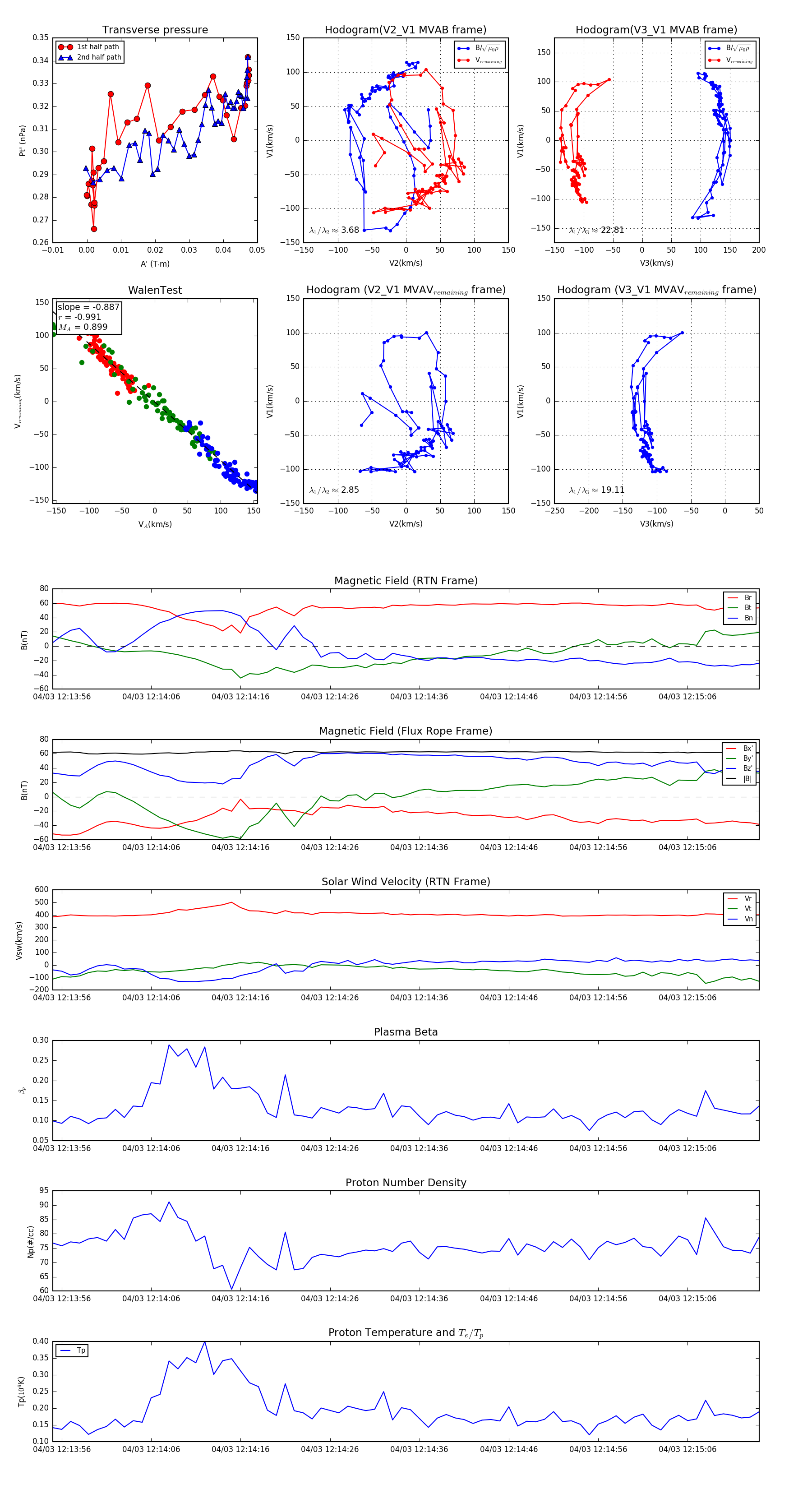
Flux Rope in 2024

Flux Rope Event 2024-04-03 12:13:55 ~ 2024-04-03 12:15:14 (80 seconds)


plot