HOME   LIST
‹–   –›

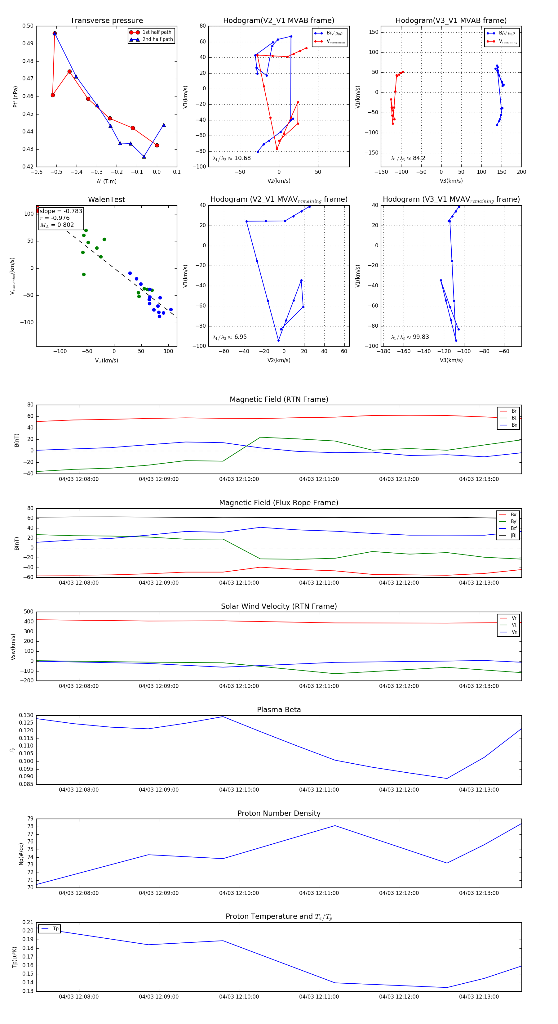
Flux Rope in 2024

Flux Rope Event 2024-04-03 12:07:28 ~ 2024-04-03 12:13:32 (365 seconds)


plot