HOME   LIST
‹–   –›

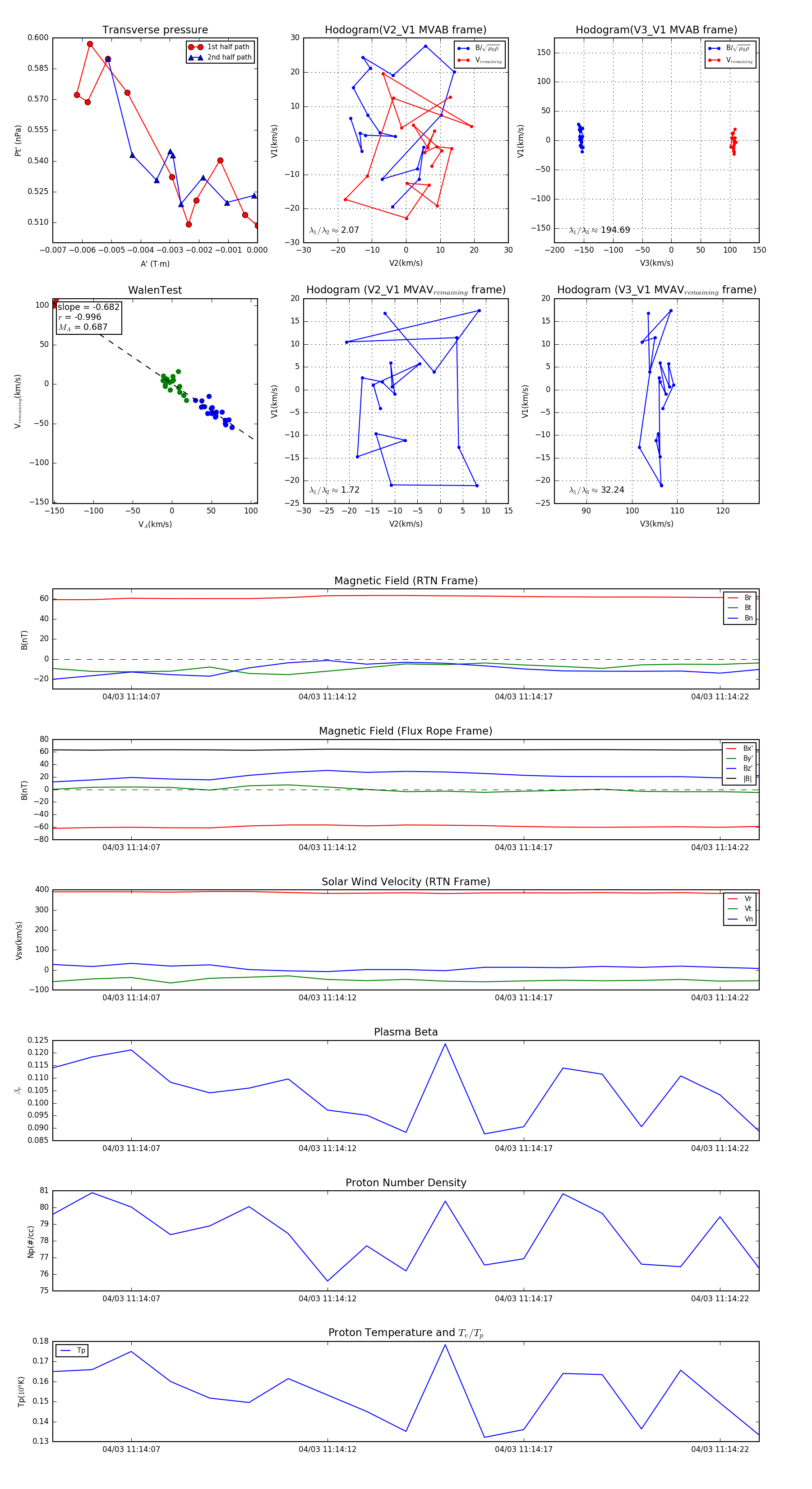
Flux Rope in 2024

Flux Rope Event 2024-04-03 11:14:05 ~ 2024-04-03 11:14:23 (19 seconds)


plot